当前位置:
首页
>
政府信息公开平台
>
市政府工作部门
>
卫生健康局
>
财政信息
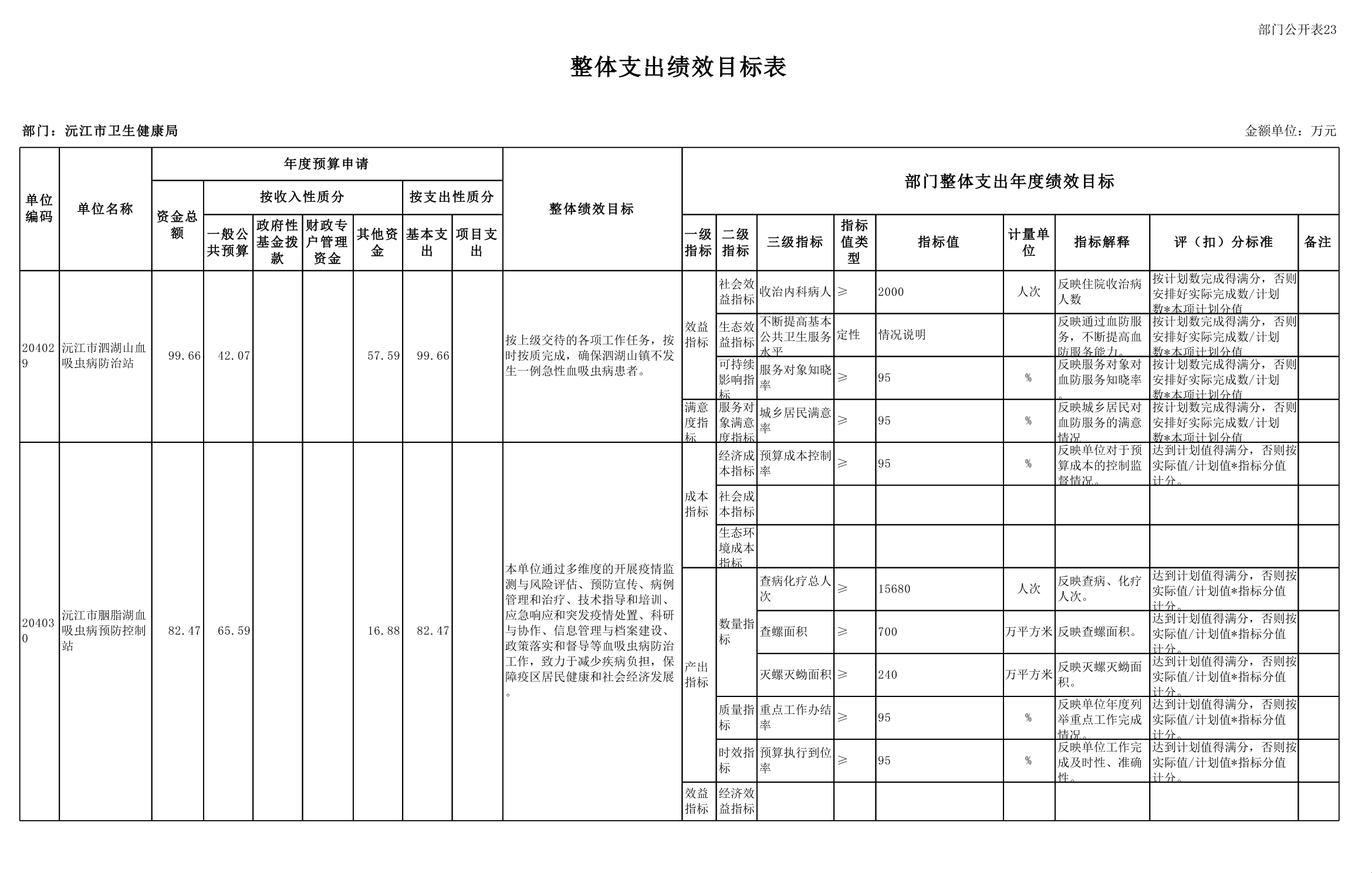
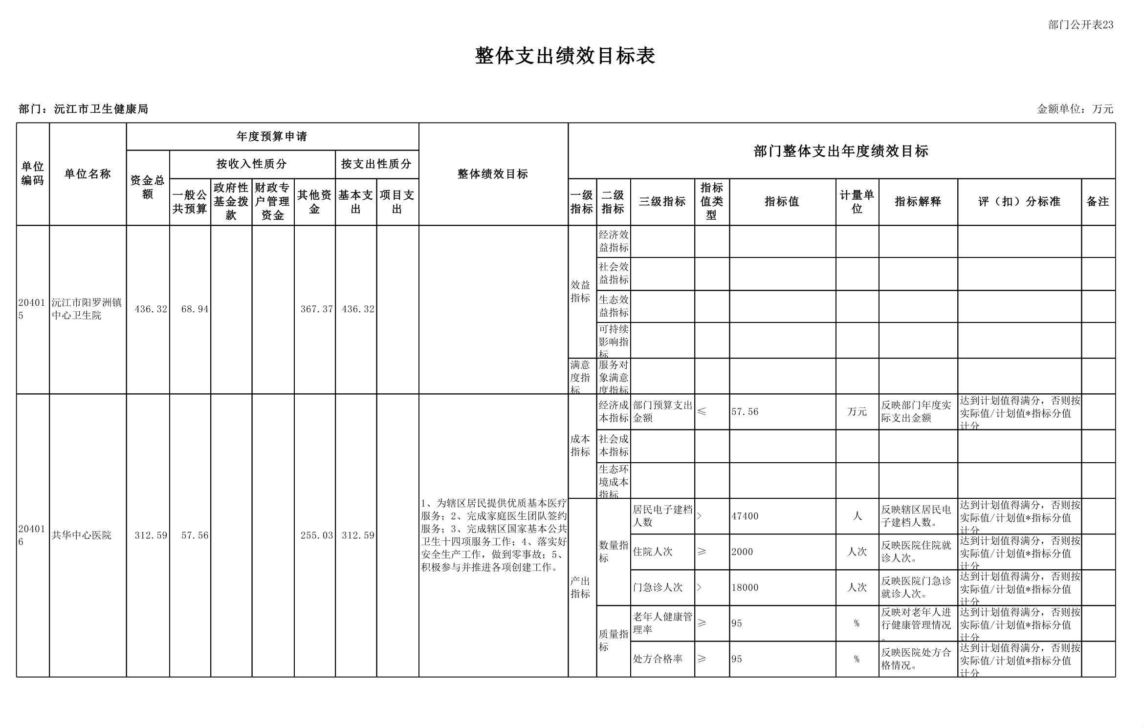
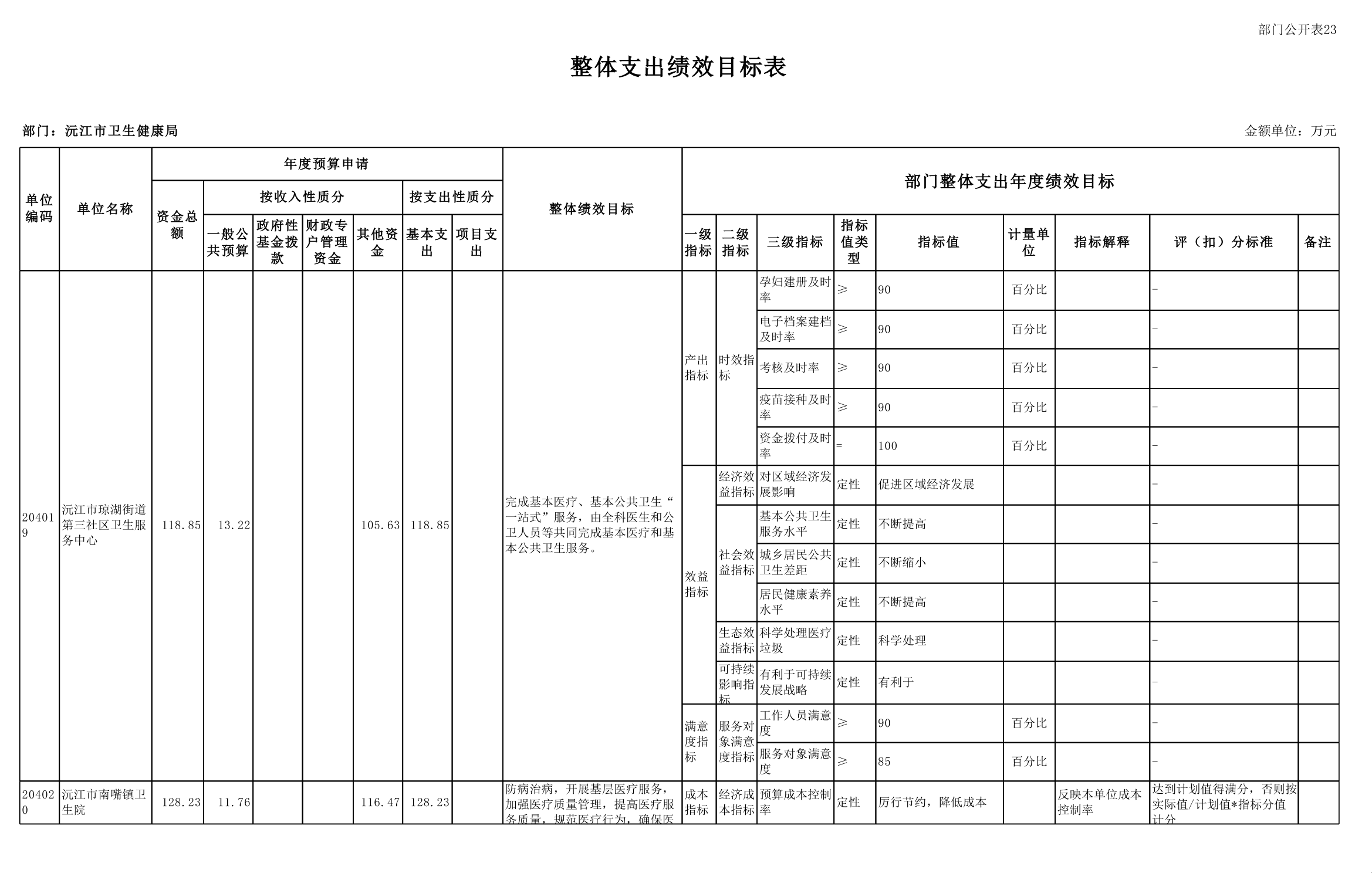
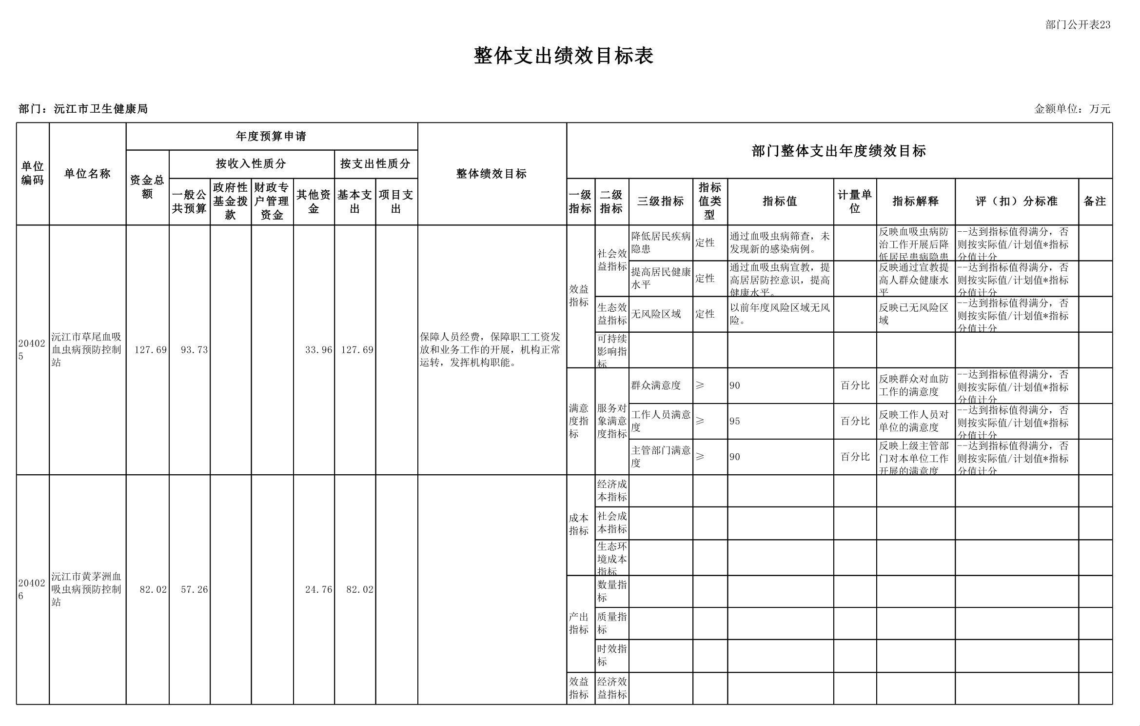
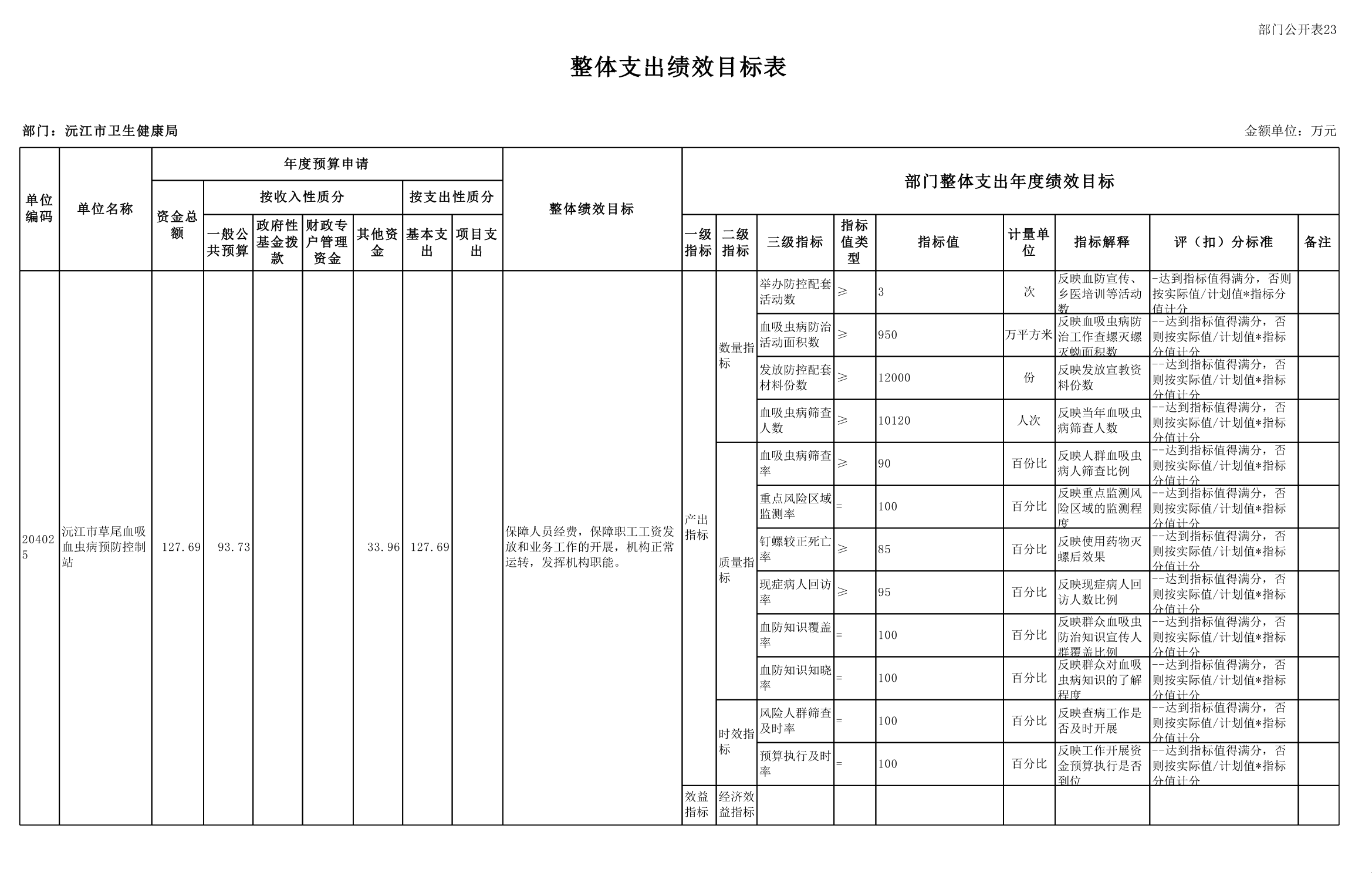
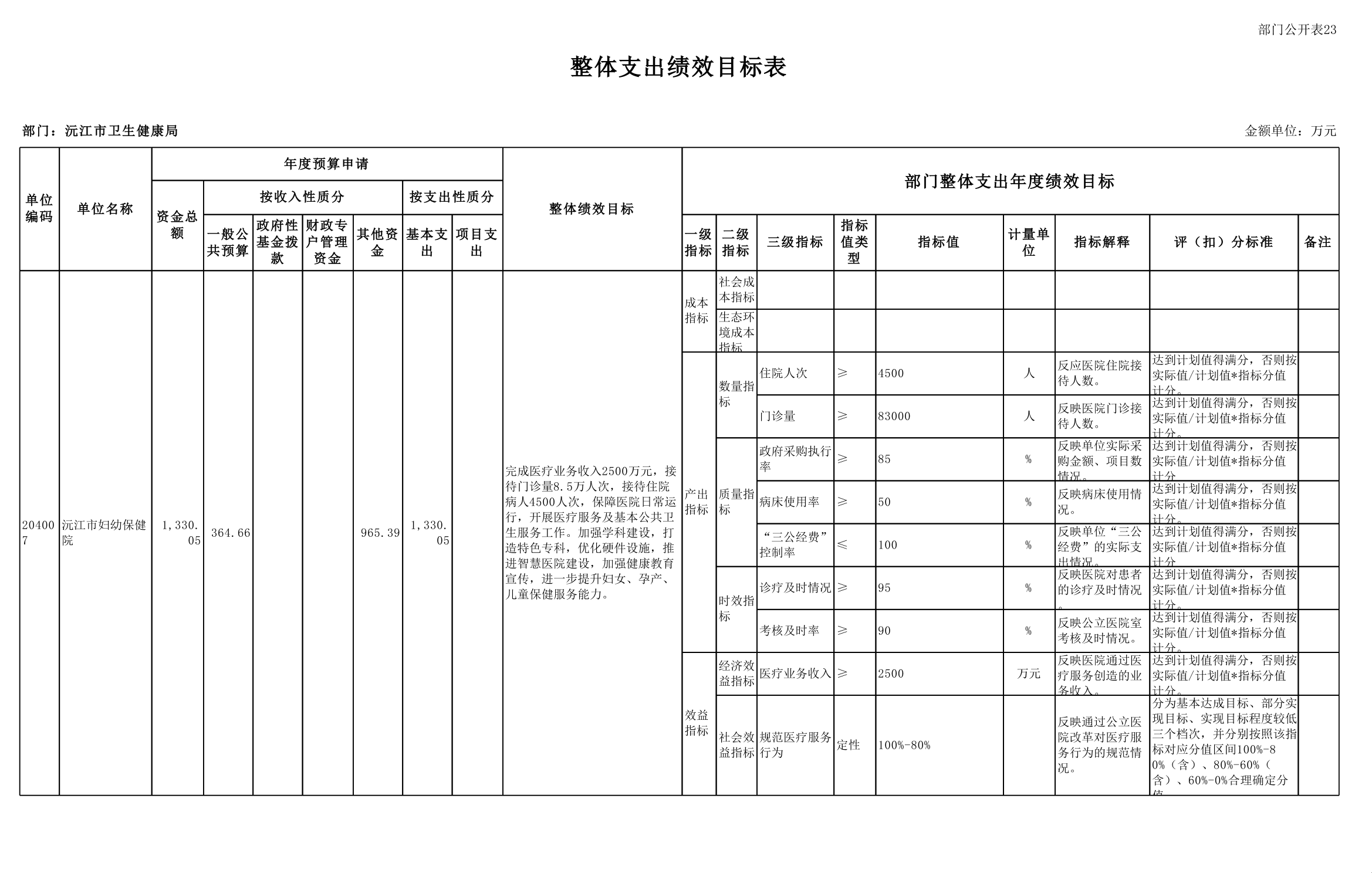
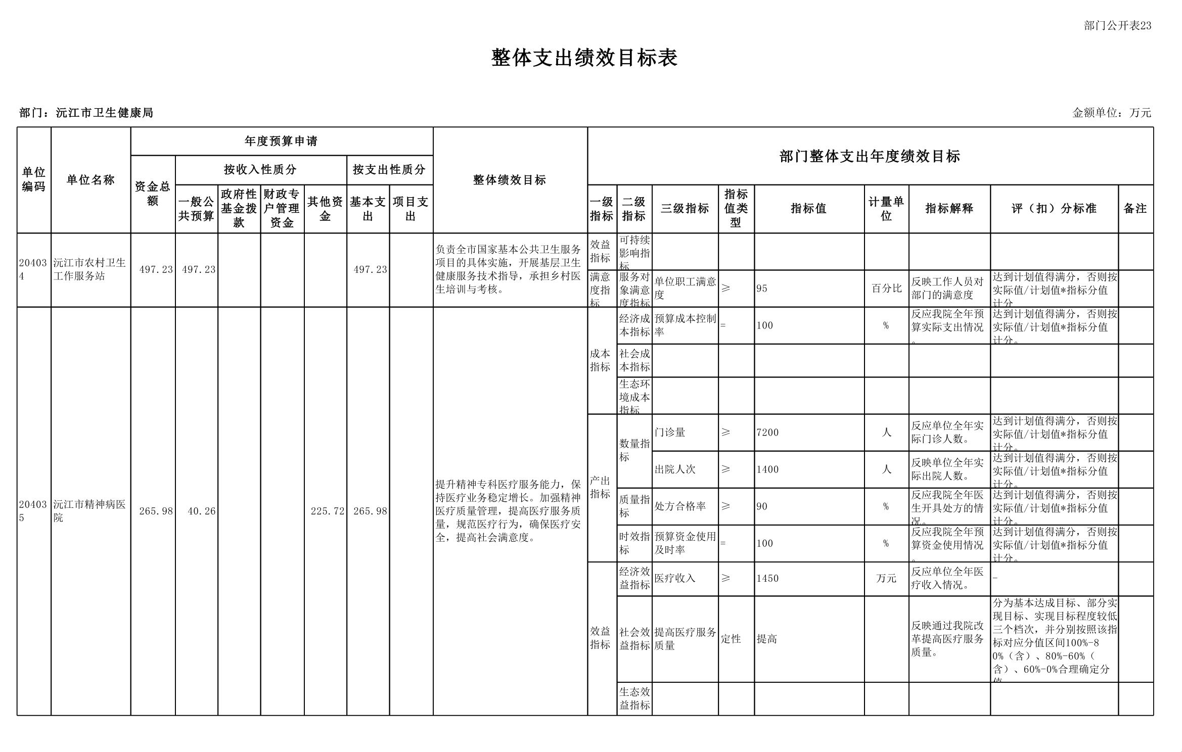
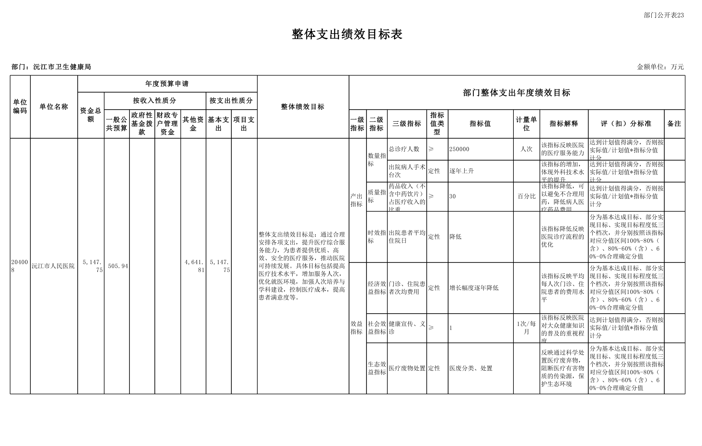
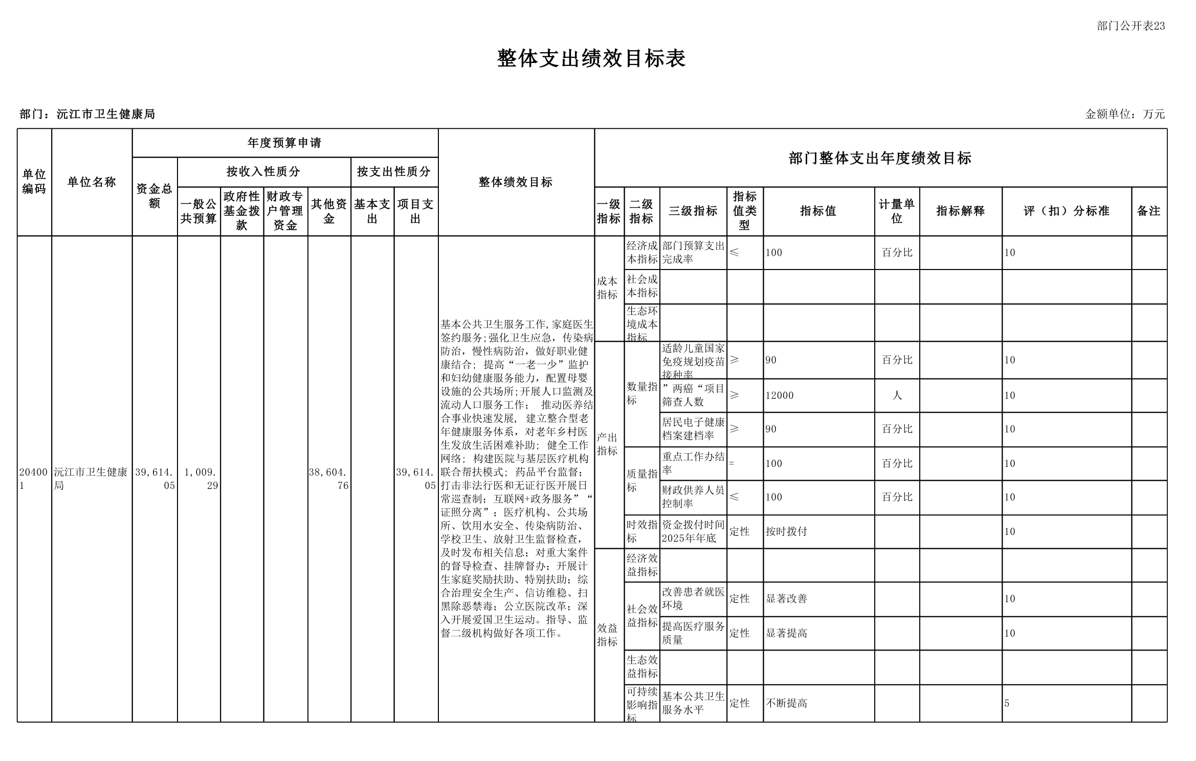
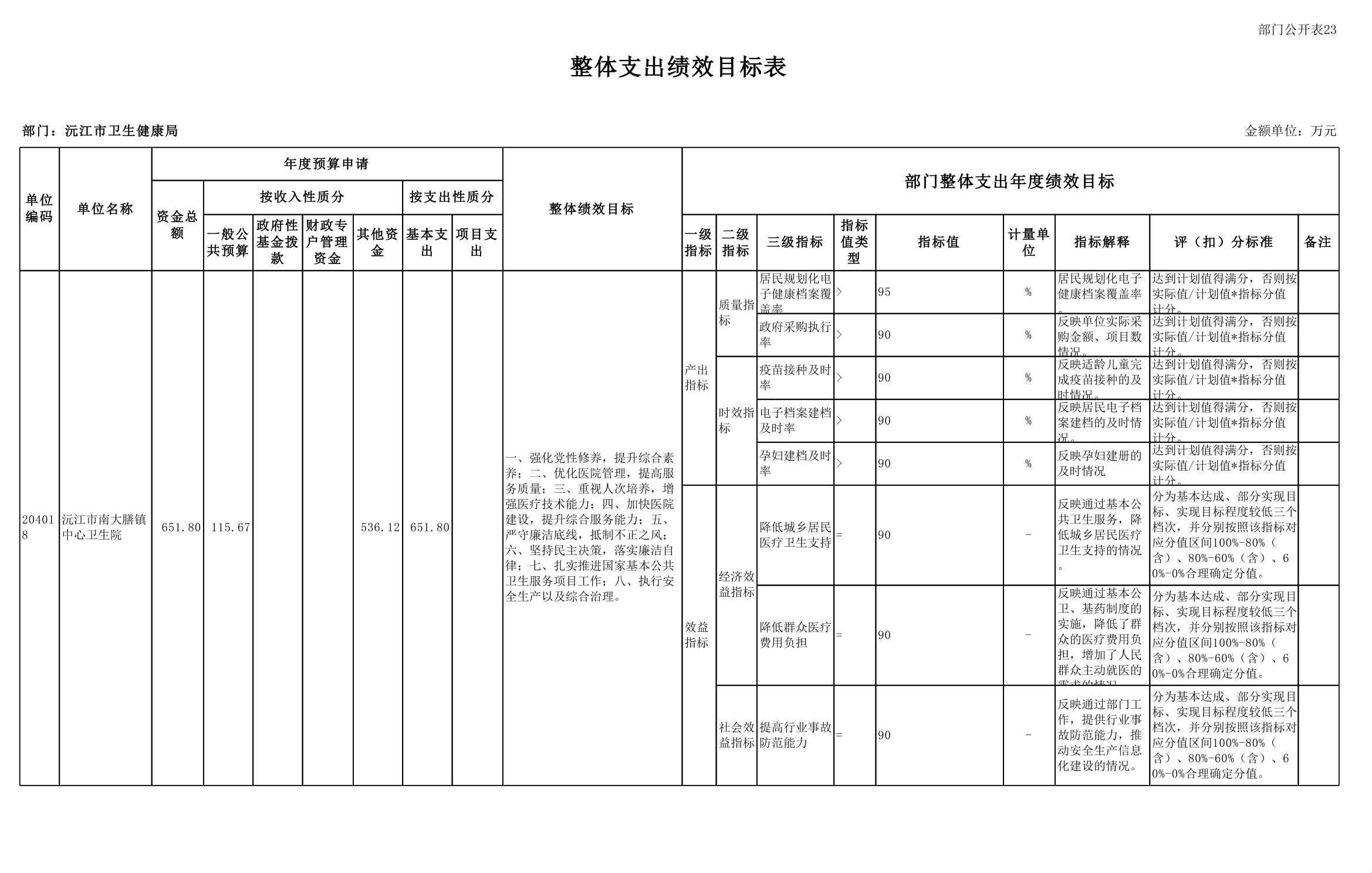
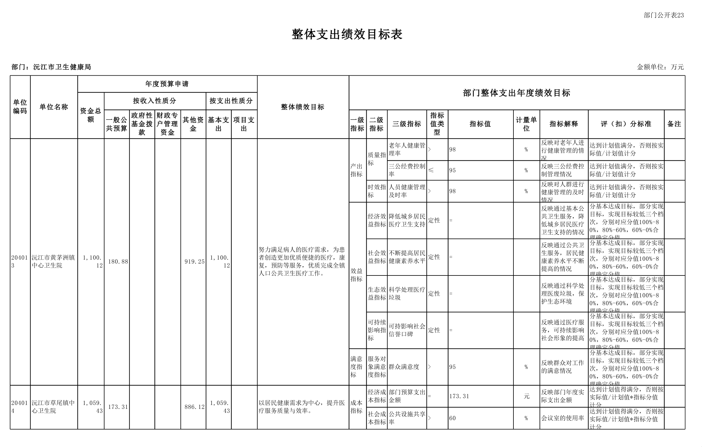
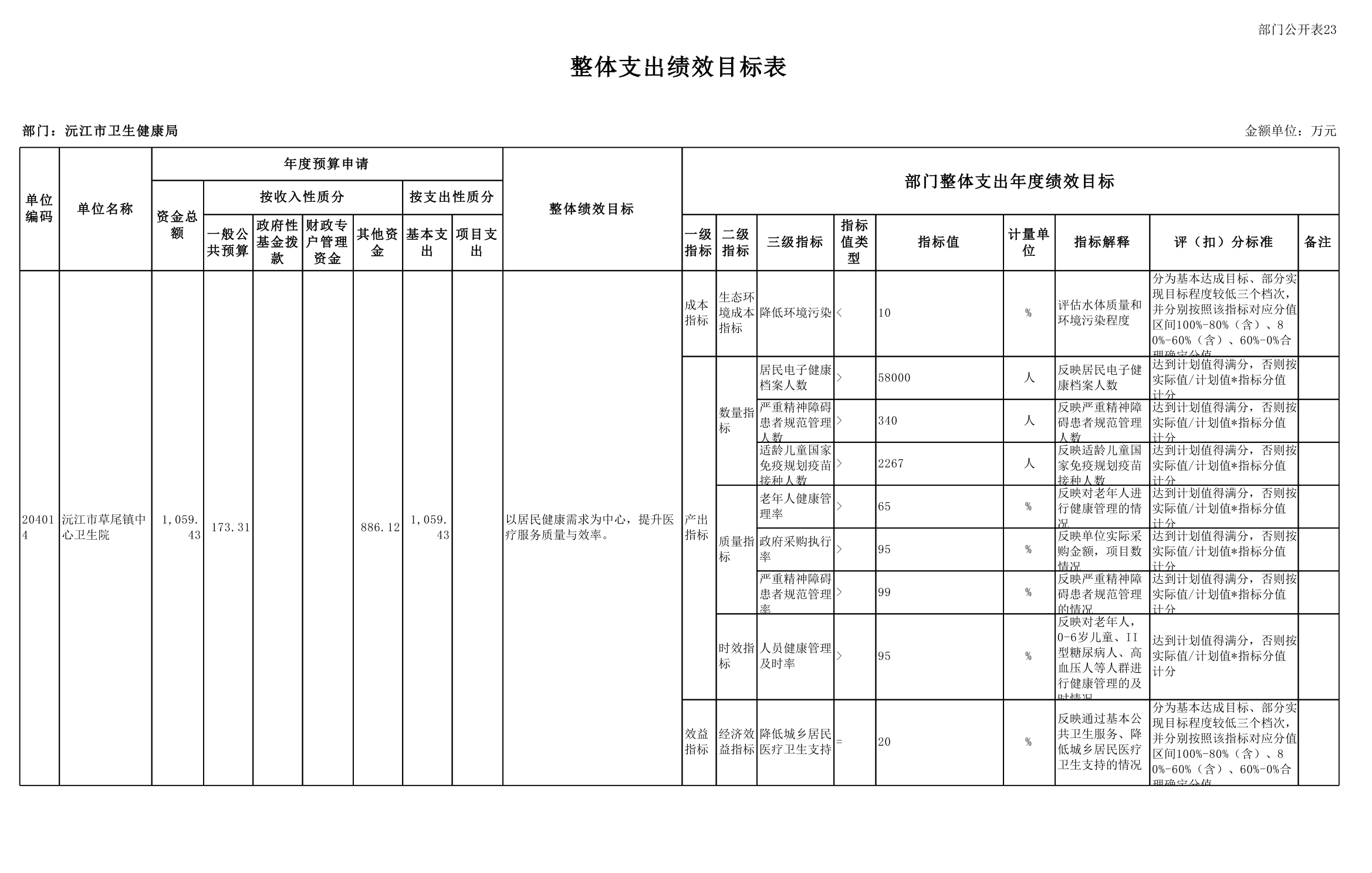
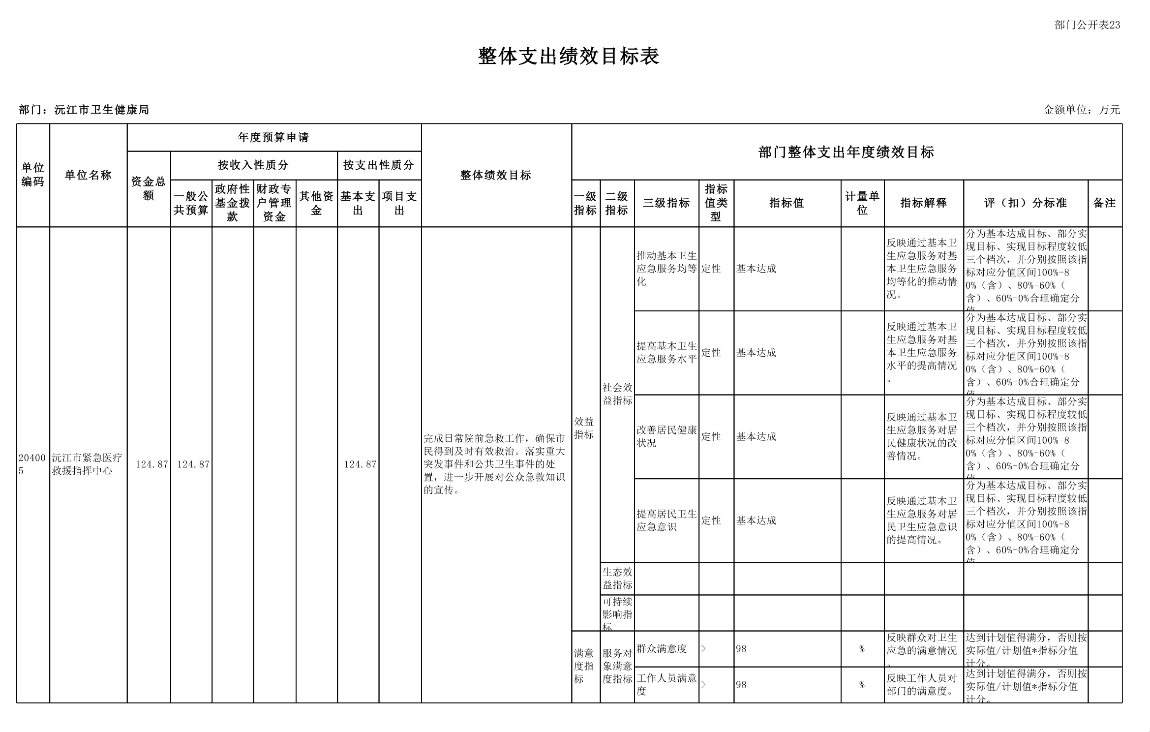
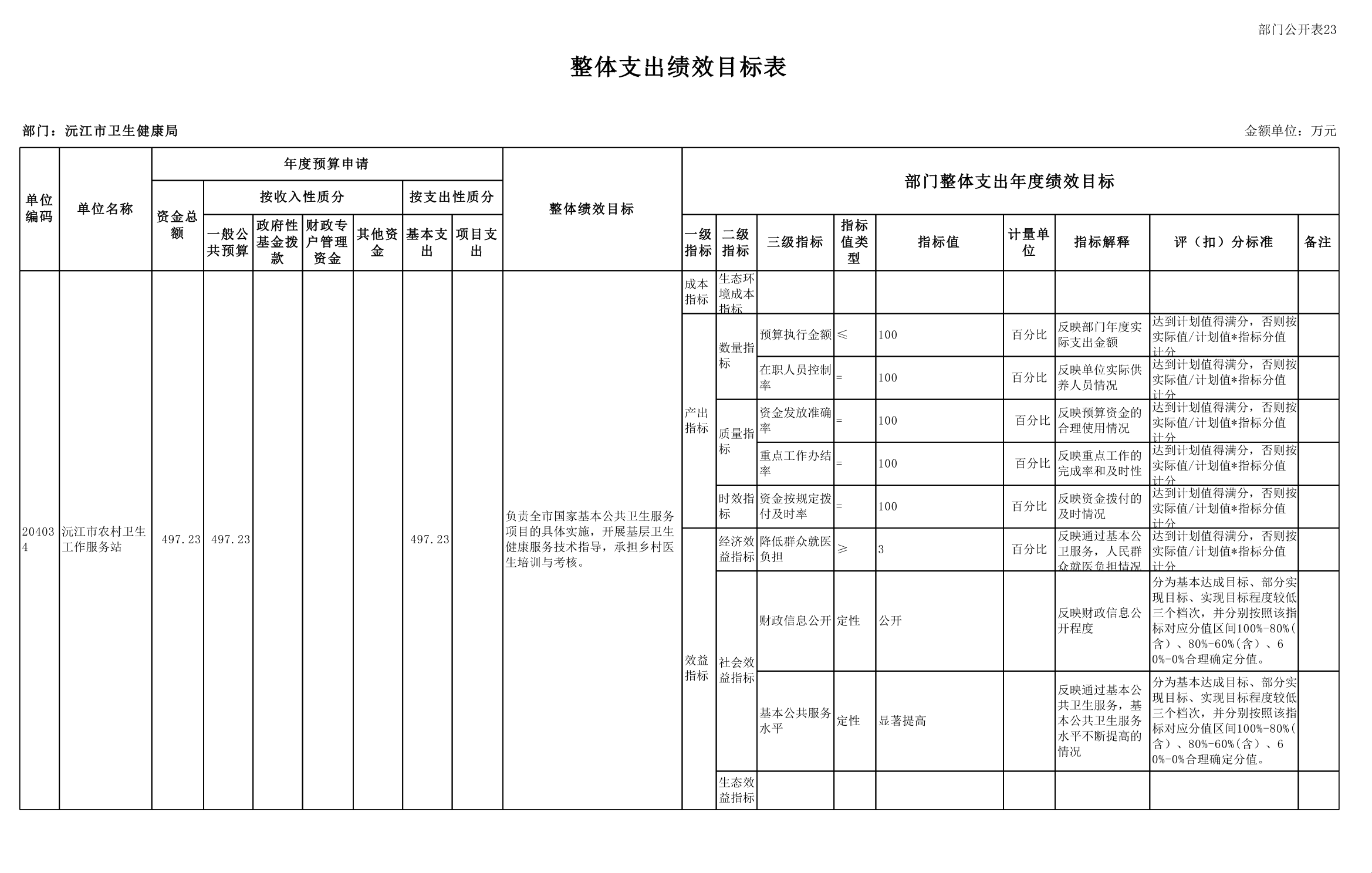
2025年沅江市卫生健康局部门预算公开
索 引 号:4309810018/2025-2101343
发布机构:沅江市卫健局
发文日期:2025-06-05
信息类别:综合政务
公开范围:全部公开
公开方式:政府网站
扫一扫在手机打开当前页
【打印本页】
【关闭窗口】