2025年政府信息公开工作年度报告
根据《中华人民共和国政府信息公开条例》以及市委、市政府对于政府信息公开的相关要求,现将我局 2025年度政府信息公开工作情况向社会予以公布。本报告涵盖总体情况、主动公开政府信息详情、信息公开申请的处理情况等六个主要部分,本报告数据统计时段为2025年1月1日—12月31日。
一、总体工作情况
(一)主动公开
我局严格遵循市委、市政府政务公开部署,坚守“公开为常态,不公开为例外”原则,聚焦招商合作、外贸发展、营商环境优化等核心职能,全面推进重点工作信息公开。依托沅江市政府网站统一发布信息63条,其中工作动态44条、通知公告5条、政策文件3条、计划总结3条、人事信息2条、财政信息6条。
(二)依申请公开
2025年度未收到依申请公开事项。
(三)政府信息管理
严格执行“拟稿人初审、办公室主任复审、分管领导终审”的三级保密审核与“三审三校”校核制度,从内容合规性、数据准确性、表述规范性等方面层层把关,做到“应公开尽公开、应保密尽保密”,强化政治敏锐性与责任意识,确保公开信息真实无偏差。
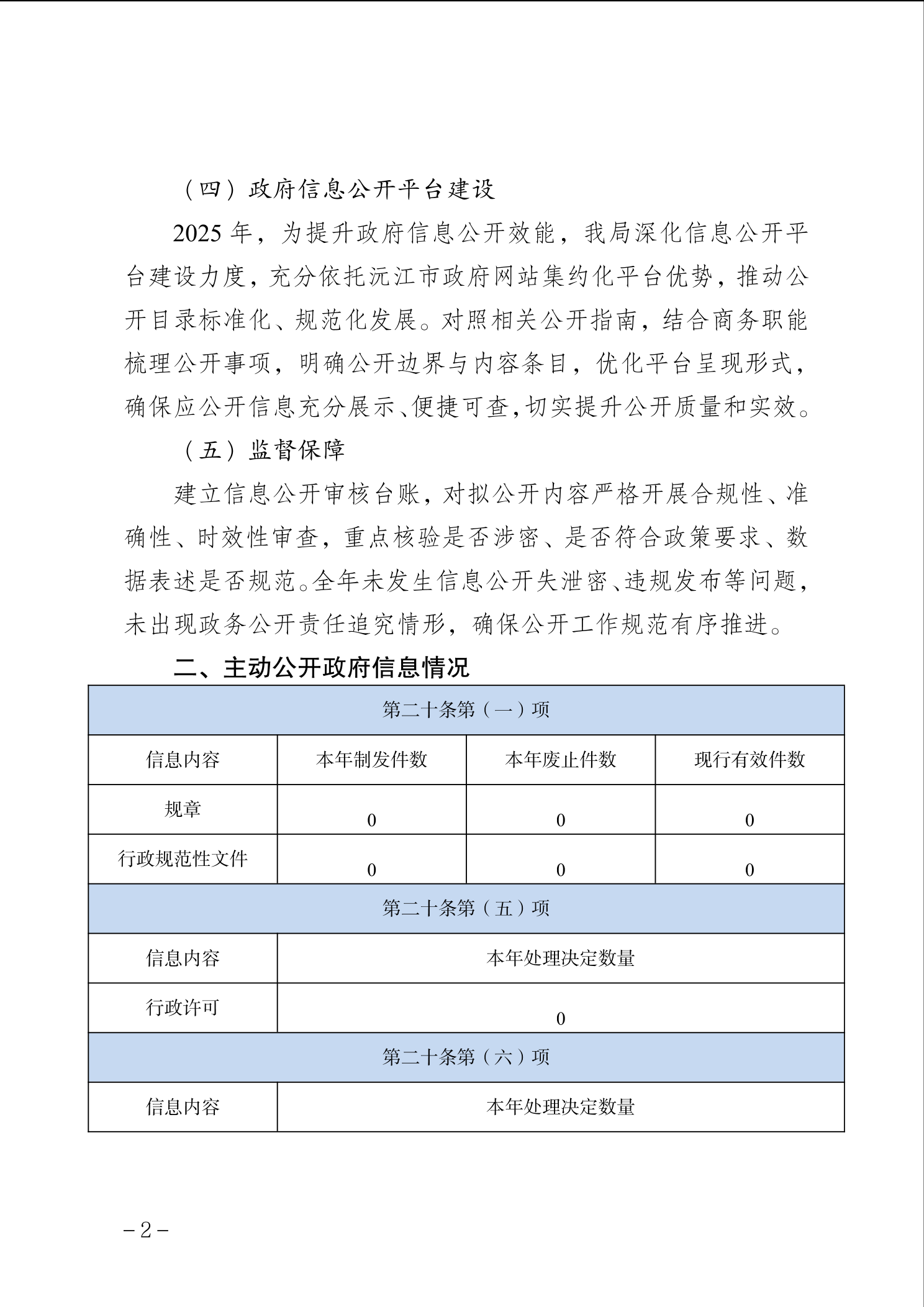
(四)政府信息公开平台建设
2025年,为提升政府信息公开效能,我局深化信息公开平台建设力度,充分依托沅江市政府网站集约化平台优势,推动公开目录标准化、规范化发展。对照相关公开指南,结合商务职能梳理公开事项,明确公开边界与内容条目,优化平台呈现形式,确保应公开信息充分展示、便捷可查,切实提升公开质量和实效。
(五)监督保障
建立信息公开审核台账,对拟公开内容严格开展合规性、准确性、时效性审查,重点核验是否涉密、是否符合政策要求、数据表述是否规范。全年未发生信息公开失泄密、违规发布等问题,未出现政务公开责任追究情形,确保公开工作规范有序推进。
二、主动公开政府信息情况
|
第二十条第(一)项 |
|||
|
信息内容 |
本年制发件数 |
本年废止件数 |
现行有效件数 |
|
规章 |
0 |
0 |
0 |
|
行政规范性文件 |
0 |
0 |
0 |
|
第二十条第(五)项 |
|||
|
信息内容 |
本年处理决定数量 |
||
|
行政许可 |
0 |
||
|
第二十条第(六)项 |
|||
|
信息内容 |
本年处理决定数量 |
||
|
行政处罚 |
0 |
||
|
行政强制 |
0 |
||
|
第二十条第(八)项 |
|||
|
信息内容 |
本年收费金额(单位:万元) |
||
|
行政事业性收费 |
0 |
||
三、收到和处理政府信息公开申请情况
|
(本列数据的勾稽关系为:第一项加第二项之和,等于第三项加第四项之和) |
申请人情况 |
||||||||
|
自 然 人 |
法人或其他组织 |
总计 |
|||||||
|
商业 企业 |
科研 机构 |
社会公益组织 |
法律服务机构 |
其他 |
|||||
|
一、本年新收政府信息公开申请数量 |
0 |
0 |
0 |
0 |
0 |
0 |
0 |
||
|
二、上年结转政府信息公开申请数量 |
0 |
0 |
0 |
0 |
0 |
0 |
0 |
||
|
三、本年度办理结果 |
(一)予以公开 |
0 |
0 |
0 |
0 |
0 |
0 |
0 |
|
|
(二)部分公开(区分处理的,只计这一情形,不计其他情形) |
0 |
0 |
0 |
0 |
0 |
0 |
0 |
||
|
(三)不予公开 |
1.属于国家秘密 |
0 |
0 |
0 |
0 |
0 |
0 |
0 |
|
|
2.其他法律行政法规禁止公开 |
0 |
0 |
0 |
0 |
0 |
0 |
0 |
||
|
3.危及“三安全一稳定” |
0 |
0 |
0 |
0 |
0 |
0 |
0 |
||
|
4.保护第三方合法权益 |
0 |
0 |
0 |
0 |
0 |
0 |
0 |
||
|
5.属于三类内部事务信息 |
0 |
0 |
0 |
0 |
0 |
0 |
0 |
||
|
6.属于四类过程性信息 |
0 |
0 |
0 |
0 |
0 |
0 |
0 |
||
|
7.属于行政执法案卷 |
0 |
0 |
0 |
0 |
0 |
0 |
0 |
||
|
8.属于行政查询事项 |
0 |
0 |
0 |
0 |
0 |
0 |
0 |
||
|
(四)无法提供 |
1.本机关不掌握相关政府信息 |
0 |
0 |
0 |
0 |
0 |
0 |
0 |
|
|
2.没有现成信息需要另行制作 |
0 |
0 |
0 |
0 |
0 |
0 |
0 |
||
|
3.补正后申请内容仍不明确 |
0 |
0 |
0 |
0 |
0 |
0 |
0 |
||
|
(五)不予处理 |
1.信访举报投诉类申请 |
0 |
0 |
0 |
0 |
0 |
0 |
0 |
|
|
2.重复申请 |
0 |
0 |
0 |
0 |
0 |
0 |
0 |
||
|
3.要求提供公开出版物 |
0 |
0 |
0 |
0 |
0 |
0 |
0 |
||
|
4.无正当理由大量反复申请 |
0 |
0 |
0 |
0 |
0 |
0 |
0 |
||
|
5.要求行政机关确认或重新出具已获取信息 |
0 |
0 |
0 |
0 |
0 |
0 |
0 |
||
|
(六)其他处理 |
1.申请人无正当理由逾期不补正、行政机关不再处理其政府信息公开申请 |
0 |
0 |
0 |
0 |
0 |
0 |
0 |
|
|
2.申请人逾期未按收费通知要求缴纳费用、行政机关不再处理其政府信息公开申请 |
0 |
0 |
0 |
0 |
0 |
0 |
0 |
||
|
3.其他 |
0 |
0 |
0 |
0 |
0 |
0 |
0 |
||
|
(七)总计 |
0 |
0 |
0 |
0 |
0 |
0 |
0 |
||
|
四、结转下年度继续办理 |
0 |
0 |
0 |
0 |
0 |
0 |
0 |
||
四、政府信息公开行政复议、行政诉讼情况
|
行政复议 |
行政诉讼 |
|||||||||||||
|
结果维持 |
结果 |
其他 |
尚未 |
总计 |
未经复议直接起诉 |
复议后起诉 |
||||||||
|
结果 |
结果 |
其他 |
尚未 |
总计 |
结果 |
结果 |
其他 |
尚未 |
总计 |
|||||
|
0 |
0 |
0 |
0 |
0 |
0 |
0 |
0 |
0 |
0 |
0 |
0 |
0 |
0 |
0 |
五、存在的问题与改进措施
(一)存在问题
1.新媒体平台的内容形式较为单一,与公众的互动交流频次有待提升。
2.信息公开业务培训的覆盖面和常态化程度需持续加强,以更好适应新形势下政务公开工作要求。
(二)改进措施
1.丰富平台形式,增强互动实效性:创新新媒体平台内容呈现方式,适当增加图解、短视频等可视化形式,主动设置互动话题,及时回应公众留言,提升政务公开的吸引力和影响力。
2. 强化培训学习,夯实工作基础:通过专题讲座、经验交流等形式,实现工作人员培训全覆盖,常态化提升业务能力,推动政务公开工作提质增效。
六、其他事项
2025年,本单位无其他需要特别报告的事项。