沅江市人民政府办公室关于延续实施《沅江市既有多层住宅增设电梯实施细则》的通知
发布时间:2025-11-24 15:13 信息来源:沅江市人民政府办公室 作者: 浏览量:

 

沅政办发202519


各镇人民政府、街道办事处,市直有关单位:

经市人民政府研究决定,延续实施《沅江市既有多层住宅增设电梯实施细则》沅政办发〔20221,奖补政策实施从202511-20271231日止。若上级有最新政策要求,则以上级最新政策要求为准。现印发给你们,请遵照执行。

 

 

沅江市人民政府办公室

20251124


沅江市既有多层住宅增设电梯实施细则

 

为了进一步完善我市既有多层住宅使用功能,改善居住条件,提升人民群众生活品质,根据《湖南省既有住宅增设电梯指导意见》(湘建房(2018159号)及《益阳市既有多层住宅增设电梯实施细则》(益建发202053号)等文件精神,结合沅江实际,特制定本实施细则。

一、法律法规文件依据

《中华人民共和国民法典》《物业管理条例》《国务院办公厅关于全面推进城镇老旧小区改造工作的指导意见》《湖南省电梯安全监督管理办法》《湖南省城市既有住宅增设电梯指导意见》《益阳市既有多层住宅增设电梯实施细则》。

二、适应范围

城市规划区范围内房屋产权明晰(违法违章建筑物除外),正常使用,未设电梯,且近期未列入房屋征收范围或征收计划、满足房屋居住安全要求的既有多层住宅。

三、基本原则

(一)按照“政府引导、有序推进、业主自愿、保障安全、简化手续、便民利民、属地管理、依法监管”的原则,把既有多层住宅增设电梯(以下简称“增设电梯”)作为我市老旧住宅改造的重要内容,着力改善居民住房条件和人居环境。

(二)增设电梯应贯彻执行国家相关技术标准和规范,不得危害所属房屋结构安全。

(三)既有住宅以单元或楼栋为单位增设电梯。增设电梯应当经该单元或楼栋专有部分占建筑物总面积2/3以上的业主且占总人数2/3(以下简称“双三分之二”)以上的业主同意,并就增设电梯工程费用筹集以及电梯运行、保养、维修等费用的分担达成书面协议。

(四)增设电梯用地应位于既有住宅小区建设用地建筑红线范围内,不得占用市政道路、消防通道、公共绿地,不得压占地下管线,不得危及公共安全。

四、实施主体

同意增设电梯的所有业主是增设电梯的申请主体。经申请主体协商同意,可委托物业服务企业、具备相应资质的施工企业、电梯制造或安装企业等作为实施主体,负责组织协调增设电梯申报、备案、设备采购、工程实施、运行管理、维护保养等相关工作。提倡同一小区选用统一的电梯品牌,方便施工和维保。

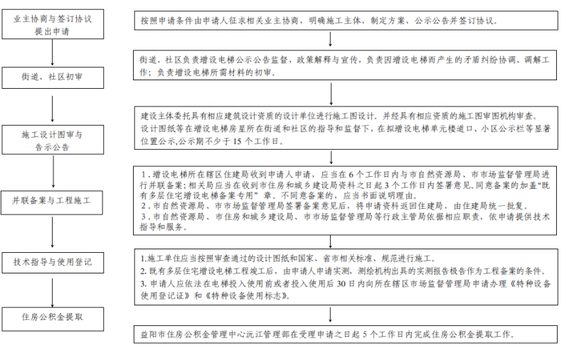
五、办理流程

(一)前期准备

1.明确实施主体业主协商一致,明确增设电梯的实施主体。

2.制定方案增设电梯方案应当包含以下内容:

1)增设电梯设计方案。

2)增设电梯费用筹集和分摊方案(包括勘测设计、设备置、安装、工程建设等)。

3)电梯运行维保费用筹集和分摊方案(包括电费、维修费、保养费、检测费等)。

3.签订协议按照申请条件由申请人征求相关业主形成增设电梯的统一意见并签订协议。协议内容需包括增设电梯设计方案、增设电梯费用筹集和分摊方案、电梯运行维保费用筹集和分摊方案等

4.公示公告协议、设计图纸等在所属街道和社区的指导并监督下,在拟增设电梯单元楼道口、小区公示栏等显著位置公示,公示期不少于15个工作日。公示期间有异议的,所在街道、社区应当组织调解,促使相关业主达成调解协议;公示期间无异议的或者有异议但达成调解协议的,由社区核实盖章确认。

(二)申报审批

1.申请人按照《沅江市既有多层住宅增设电梯办理审批所需资料清单》向沅江市住房和城乡建设局提出增设电梯申请,申请材料不齐全或者不符合要求的,住房和城乡建设局应当一次性告知需要补正的全部资料。住房和城乡建设局收到申请人申请后,应当在6个工作日内与市自然资源局、市市场监督管理局进行并联备案。

2.市自然资源局、市市场监督管理局应当在收到市住房和城乡建设局提供的资料之日起3个工作日内签署意见,同意备案的加盖“既有多层住宅增设电梯备案专用章”或“技术审查专用章”,不同意备案的,应当书面说明理由。

3.因存在增设电梯位置特殊等原因,确需进行现场查勘的,由市住房城乡建设局牵头,召集自然资源局、市场监督管理局到现场进行联合查勘。

4.市自然资源局、市市场监督管理局签署备案意见后,将申请资料返回市住房和城乡建设局,由市住房和城乡建设局统一回复。

(三)组织实施

实施主体对增设电梯工程施工全过程的安全生产和工程及设备质量负总责,设计、施工和电梯生产企业等按有关法律法规规定承担相应责任。施工单位应当按照备案通过的设计图纸和国家、省相关标准、规范进行施工。

增设电梯备案后,施工单位开工前,增设电梯实施主体可以向沅江市住房和城乡建设局、自然资源局、市场监督管理局申请提供技术指导。

六、相关要求

(一)安全要求

增设电梯的设计、施工单位应具备相应资质(设计单位对地勘、施工图质量负总责)。增设的电梯应符合《中华人民共和国特种设备安全法》以及相关标准和安全技术规范的要求,由具备相应资格的单位制造和安装、符合电梯救援相关要求。安装前应书面报告市市场监督管理局,投入使用前应经监督检验合格。

(二)规划要求

增设电梯应以安全实用为原则,不得影响城市规划实施;应尽量减少占用绿化;尽量减少对周边相邻建筑的不利影响;不得变相增加住宅其他使用空间,确需增加入户通道的,需经联合踏勘同意。

(三)办理要求

增设电梯工作应当坚持“四个统一”:统一政策、统一标准、统一流程、统一保障。沅江市人民政府应当确保增设电梯工作专人、专章、专窗、专办。相关部门应当根据职责分工、按照简化、便民、高效的原则,依法积极支持增设电梯各项工作

(四)使用登记

1.申请人应依法在电梯投入使用前向沅江市市场监督管理部门申请办理《特种设备使用登记证》和特种设备使用标志。

2.益阳市住房公积金管理中心沅江管理部在受理申请之日起5个工作日内完成公积金使用审批等相关工作。

七、政策支持

既有多层住宅增设电梯所需建设资金及运行使用、维护管理资金主要由业主承担,具体费用应根据业主所在楼层等因素协商,按一定分摊比例共同出资。业主可以申请提取住房公积金。鼓励政府机关、企事业单位对自行管理的职工住宅组织实施增设电梯工作。鼓励既有多层住宅增设电梯推广应用新技术、新工艺、新材料。

(一)费用减免

切实减轻人民群众的经济负担,增设电梯的申报过程中,所使用的土地不计容(包括电梯及入户通道,不含新增住宅面积),免征土地出让金;免征相关行政事业性费用,勘测设计、检验检测机构按成本价收取相关费用。

(二)确权登记

增设电梯后增加的公共建筑面积计入房屋公摊面积,业主可申请办理不动产登记证。

(三)金融支持

鼓励社会资本参与,支持各类金融租赁、融资租赁、广告投放等社会资本探索参与增设电梯的方式和途径。

(四)财政奖补

202231起,既有多层住宅增设电梯市财政按5万元/台的标准进行一次性奖补,奖补政策实施暂定三年2022-2024年)

八、各部门工作职责

(一)市住房和城乡建设局、市发展和改革局、市财政局、市自然资源局、市市场监督管理局、市城市管理和综合执法局、益阳市住房公积金管理中心沅江管理部等部门依职负责增设电梯相关政策制定、立项争资、业务指导、督查检查等工作。

(二)市住房和城乡建设局是增设电梯工作的责任主体,牵头负责本行政区内的增设电梯工作,在市行政审批服务局设立一站式审批窗口,受理增设电梯行政备案,负责施工过程中的工程质量安全监督相关工作

(三)市发展和改革局负责把握政策机遇,积极争取立项争资,支持增设电梯工作。

(四)市财政局要积极配合住建和发改部门加大争资立项工作力度,支持增设电梯工作,多方筹措资金,落实奖补政策。

五)市自然资源局负责增设电梯规划备案等相关工作

(六)市市场监督管理局负责电梯使用登记,组织开展电梯安装监督检验、定期检验和电梯使用环节的日常监督和管理等相关工作。

(七)市城市管理和综合执法局负责城市建成区内增设电梯中涉嫌违反规划、建设法律法规的违法行为查处工作。

(八)益阳市住房公积金管理中心沅江管理部负责协调住房公积提取相关工作。

(九)街道、社区负责增设电梯公示公告监督、政策解释与宣传;负责因增设电梯而产生的矛盾纠纷协调、调解工作;负责增设电梯申报所需资料的初审工作。

九、其他事项

(一)不动产发生转移时,受让人继续享有和履行原增设电梯协议约定的权利和义务。

(二)老旧小区改造时,应当根据群众意愿,将增设电梯纳入改造方案同步推进。

(三)市市场监督管理局可视情公布具有相应资质的安装电梯部分技术支撑企业单位名单等参考信息,方便群众自主选择。电梯安装承建企业应主动对接市发展和改革局,公布增设电梯费用(不含土建工程费用)指导价格,加大价格透明度,市场监督管理局应加强价格监管,加大价格监管执法力度。

(四)增设电梯涉及电力、通信、水、电、气、数字电视等管线移位及其他配套设施项目改造的,相关单位应开辟绿色通道,并按照规定免收或按成本价收取相关费用。

(五)市住房和城乡建设局应在市行政审批服务局的显著位置公布增设电梯工作各相关职能部门与管线迁改部门的联系电话、咨询地点、办理时限。

(六)原房屋开发企业、业主委员会、物业服务企业等对增设电梯工作应予以协助、支持。

(七)在本细则出台前已增设电梯的,实施主体可申请补办相关手续。市住房和城乡建设局、市自然资源局、市市场监督管理局应当及时办理。

十、本细则自202231日起施行。

 

附件:1.沅江市既有多层住宅增设电梯办理所需资料清单

2.附件2:沅江市既有多层住宅增设电梯街道社区初审表.doc

3.附件3:沅江市既有多层住宅增设电梯联合备案表.doc

4.沅江市既有多层住宅增设电梯流程图


附件1

 

沅江市既有多层住宅增设电梯办理所需资料清单

 

1.既有多层住宅增设电梯申请表(街道社区初审意见表)

2.相关业主协议书(含增设电梯设计方案、增设电梯费用筹集和分摊方案、电梯运行维保费用筹集和分摊方案)

3.授权委托书(若有代理人需提供)

4.本单元专有部分同意增设电梯业主房产证复印件(或产权明晰证明材料),本单元或楼栋专有部分同意增设电梯业主、代理人身份证复印件

5.既有多层住宅增设电梯征求业主签名意见表(专有部分占本单元或楼栋建筑物面积三分之二以上的业主且总人数三分之二以上的业主同意的材料)

6.设计单位、电梯安装单位、施工单位等相关单位的资质证书和营业执照复印件(加盖单位公章)

7.既有多层住宅增设电梯公示公告材料(增设电梯方案;专有部分占本单元或楼栋建筑物总面积三分之二以上的业主且总人数三分之二以上的业主同意的材料;公示日期不少于15个工作日,公示期内不提出反对意见视为不反对)

8.施工合同、电梯采购及安装合同

9.具有相应资质的设计单位出具的设计方案。


附件2

 

沅江市既有多层住宅增设电梯街道社区初审表

小区名称

 

申请人

 

联系电话

 

本单元

总户数

 

本单元总面积

 

不动产

坐落位置

街道        社区       路   号   栋   单元

实施主体

 

方案制定

情况

 

公示公告

情况

 

协议签订

情况

 

社区居委会

意见

经办人:

负责人:

 

 

(社区盖章)

年月日

街道办事处

意见

经办人:

负责人:

 

 

(社区盖章)

年月日

附件3

 

沅江市既有多层住宅增设电梯联合备案表

申请人

 

联系人

 

联系电话

 

不动产坐落

 

社区

 

建设单位

 

街道

 

设计单位

 

工程造价

 

结构层数

 

自然资源

部门

意见

 

经办人:

负责人:

 

 

(加盖单位备案专用章或技术审查专用章)

年  月  日

市场监督

管理部门

备案意见

 

经办人:

负责人:

 

 

(加盖单位备案专用章)

年  月  日

住建部门

备案意见

 

经办人:

负责人:

 

 

(加盖单位备案专用章)

                                  年  月  日


附件4

沅江市既有多层住宅增设电梯流程图



扫一扫在手机打开当前页
【打印本页】
【关闭窗口】