当前位置:
首页
>
政府信息公开平台
>
镇、街道
>
南嘴镇
>
财政信息
南嘴镇2024年度部门决算公开
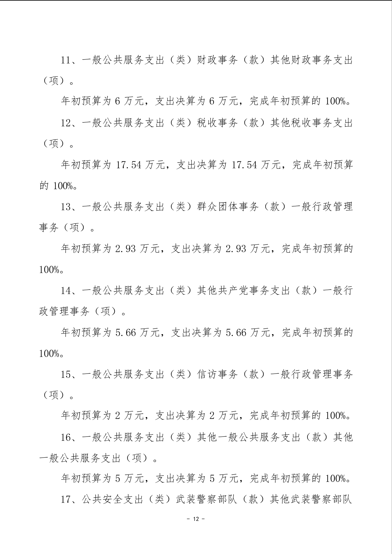
索 引 号:4309810018/2025-2110471
发布机构:沅江市南嘴镇
发文日期:2025-09-22
信息类别:综合政务
公开范围:全部公开
公开方式:政府网站
附件1:南嘴镇人民政府2024年度整体支出绩效评价报告.doc
附件2:南嘴镇人民政府2024年决算公开表.xlsx
扫一扫在手机打开当前页
【打印本页】
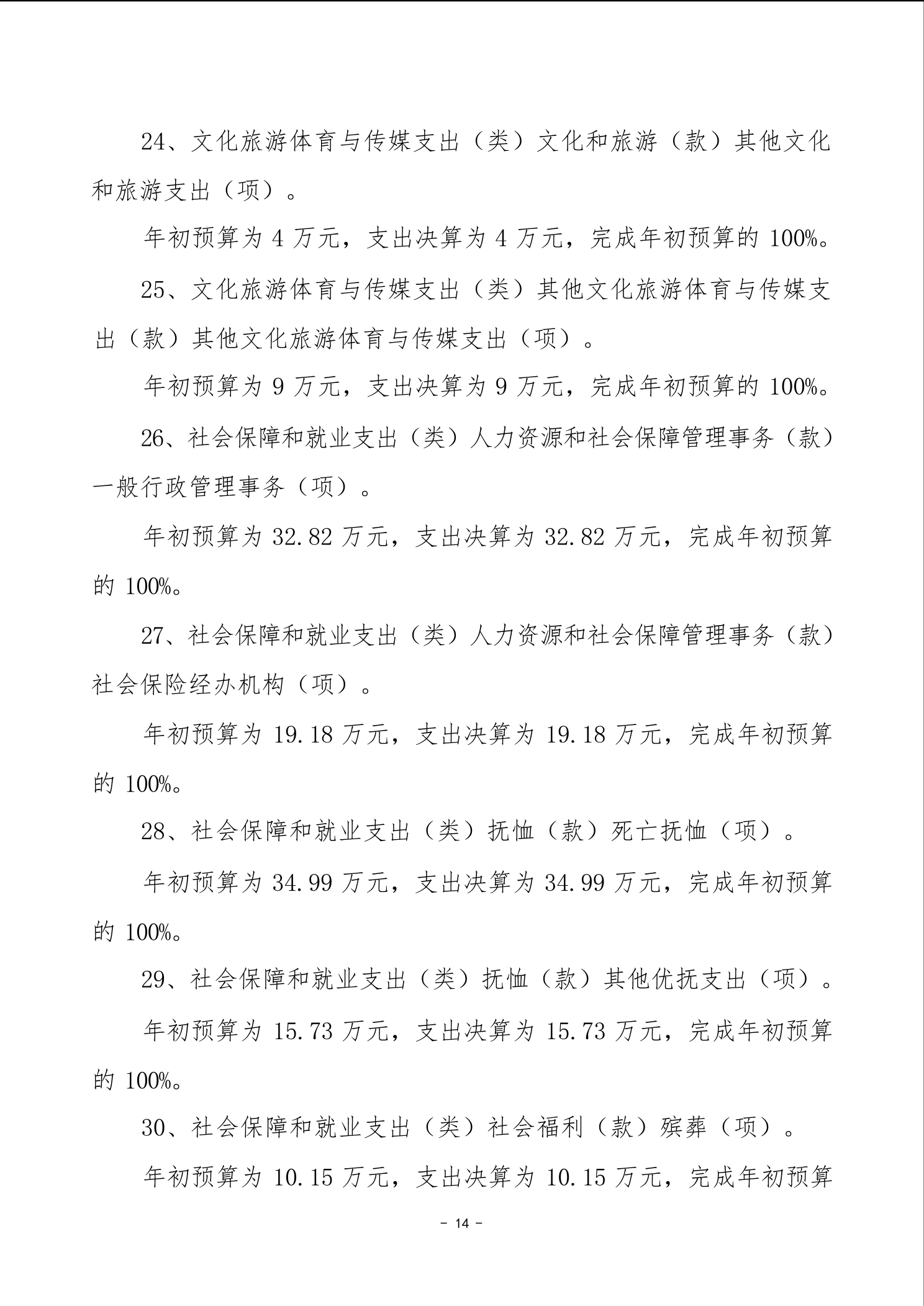
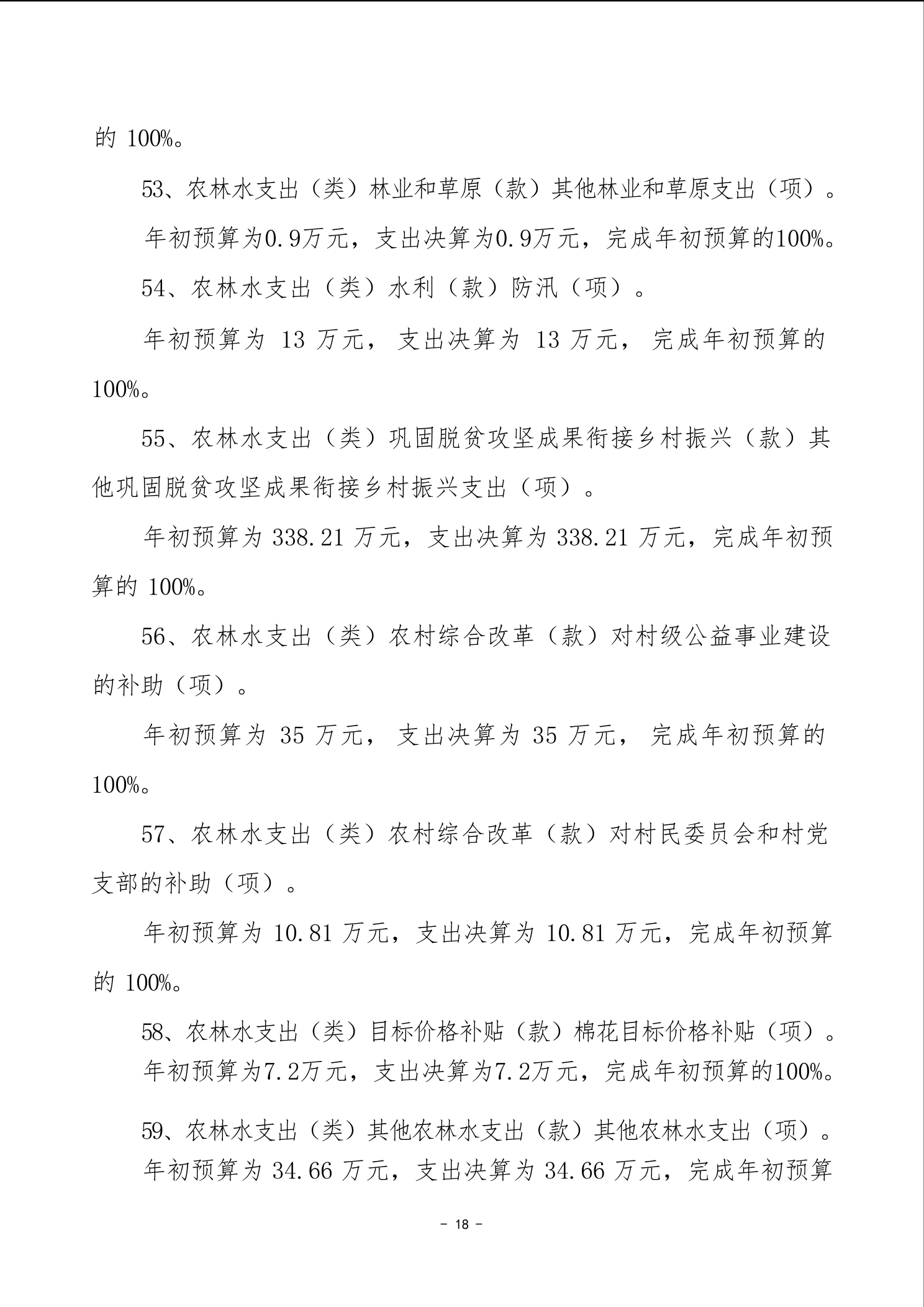
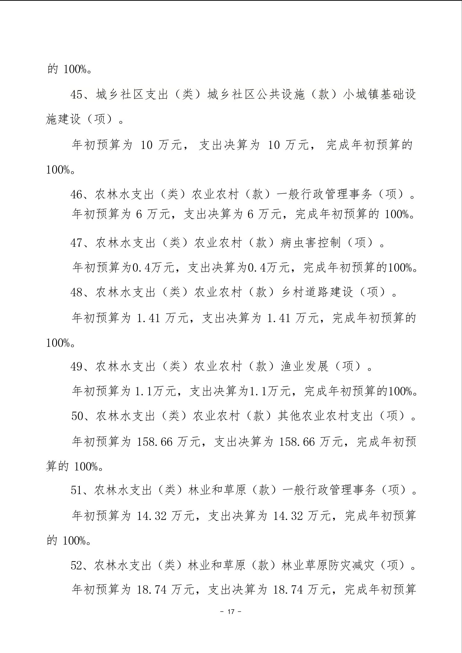
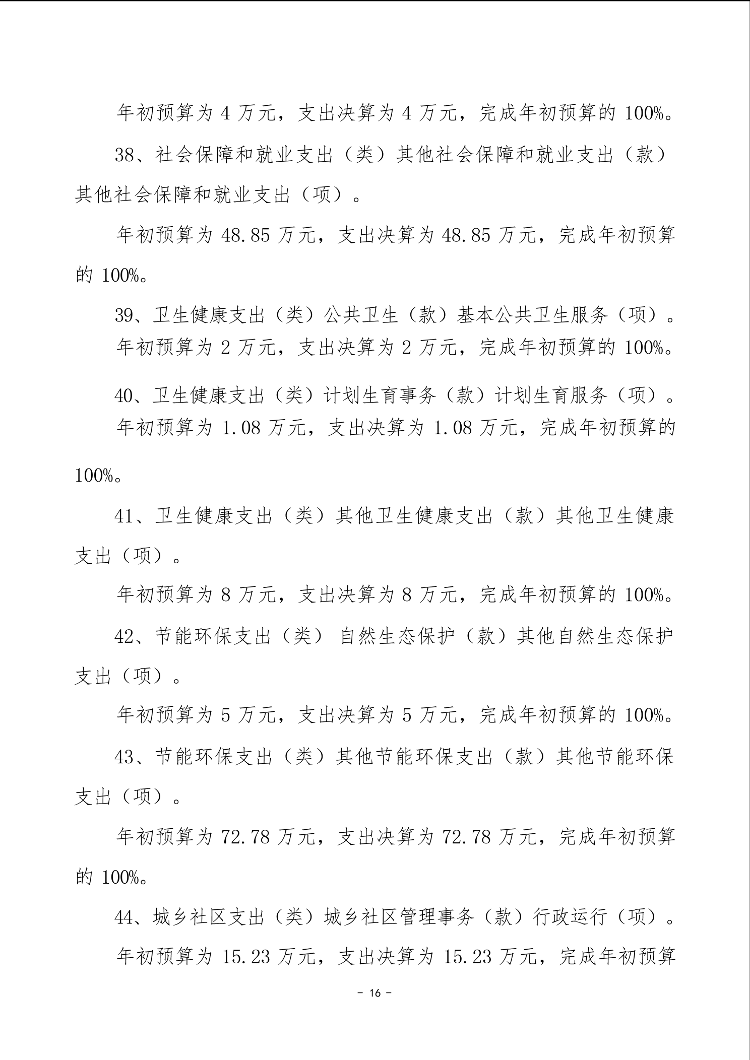
【关闭窗口】