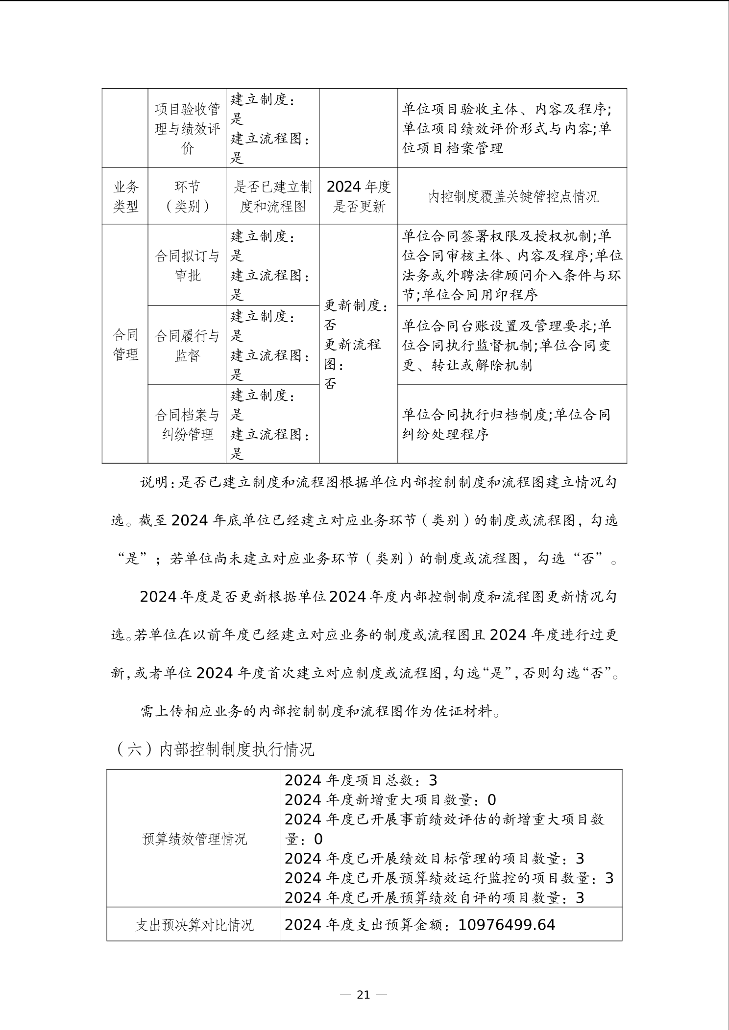
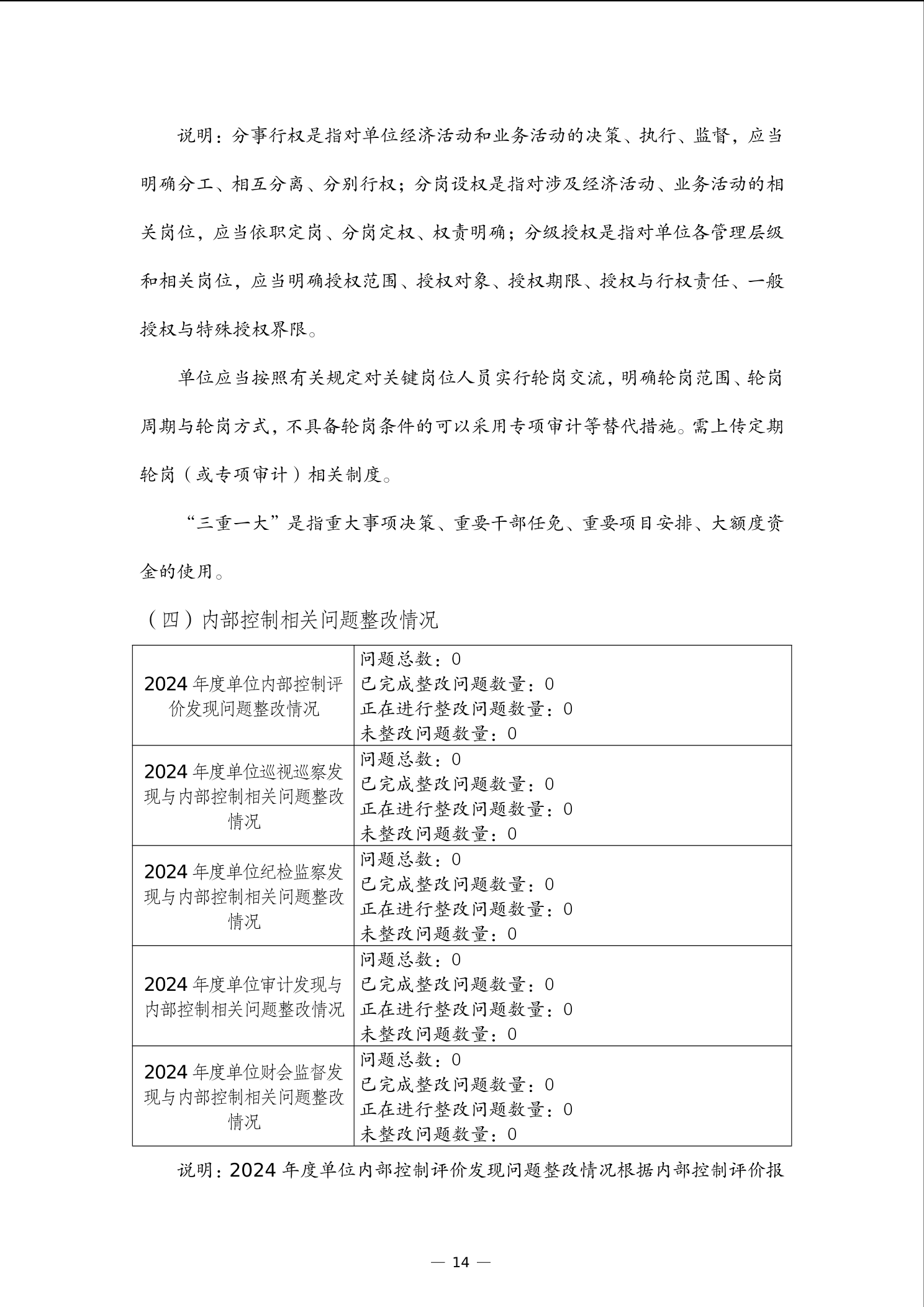
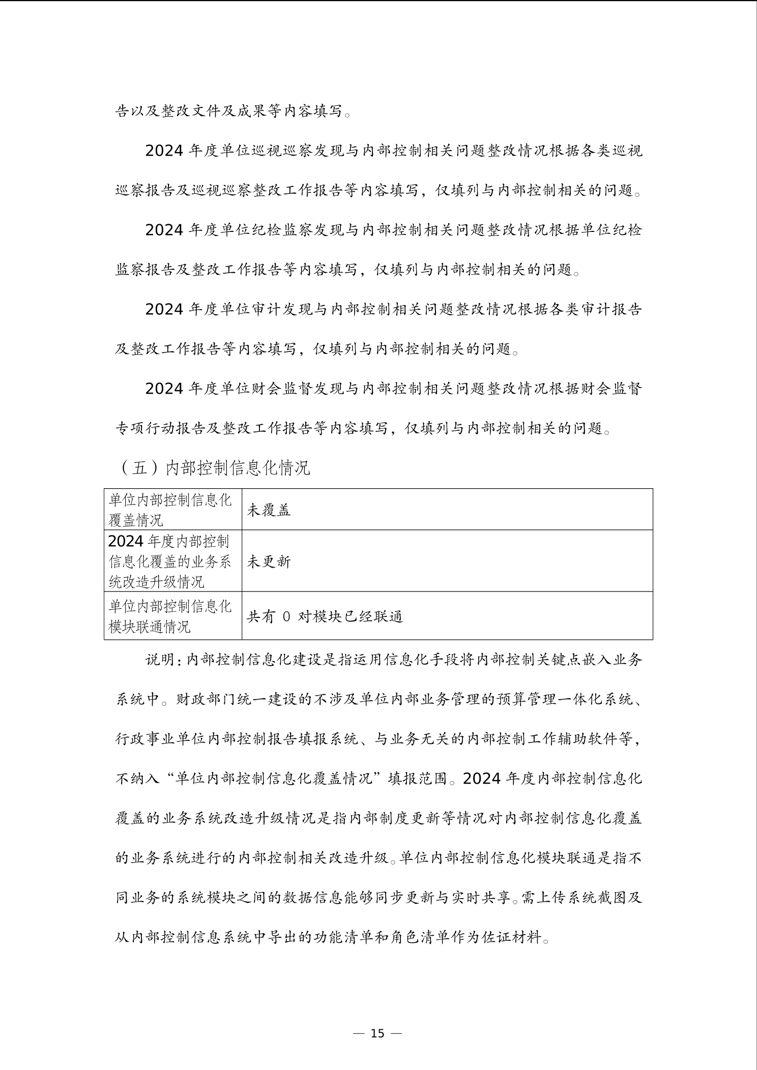
2024年度行政事业单位内部控制报告(不动产登记中心)

索 引 号:4309810018/2025-2062835 发布机构:沅江市自然资源局 发文日期:2025-05-09 信息类别:综合政务 公开范围:全部公开 公开方式:政府网站


















































扫一扫在手机打开当前页
【打印本页】
【关闭窗口】