当前位置:
首页
>
政府信息公开平台
>
市政府工作部门
>
应急管理局
>
政策文件
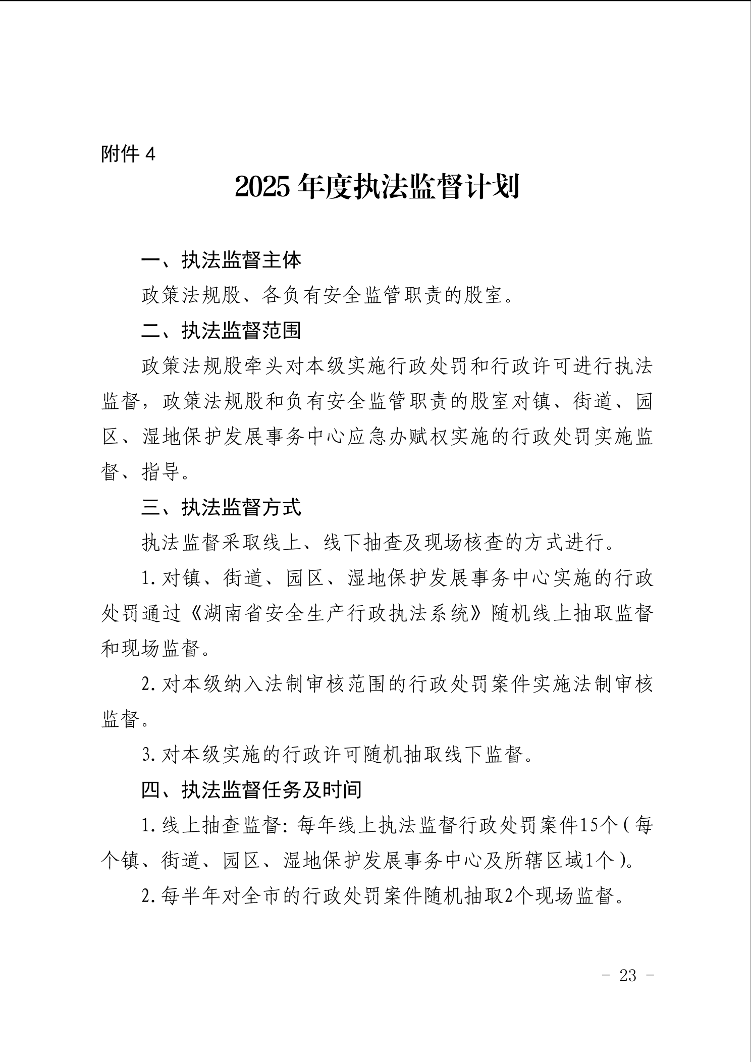
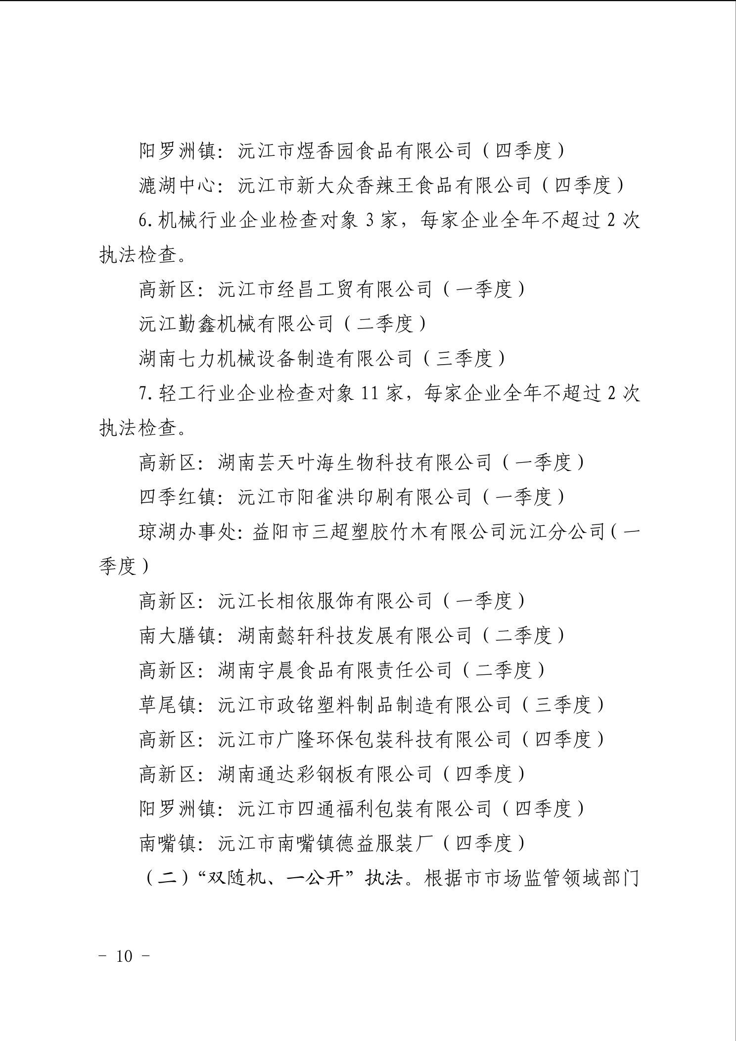
关于印发《沅江市应急管理局2025年度安全生产监督检查计划》的通知
索 引 号:4309810018/2025-2108077
发布机构:沅江市应急管理局
发文日期:2025-11-05
信息类别:综合政务
公开范围:全部公开
公开方式:政府网站
扫一扫在手机打开当前页
【打印本页】
【关闭窗口】