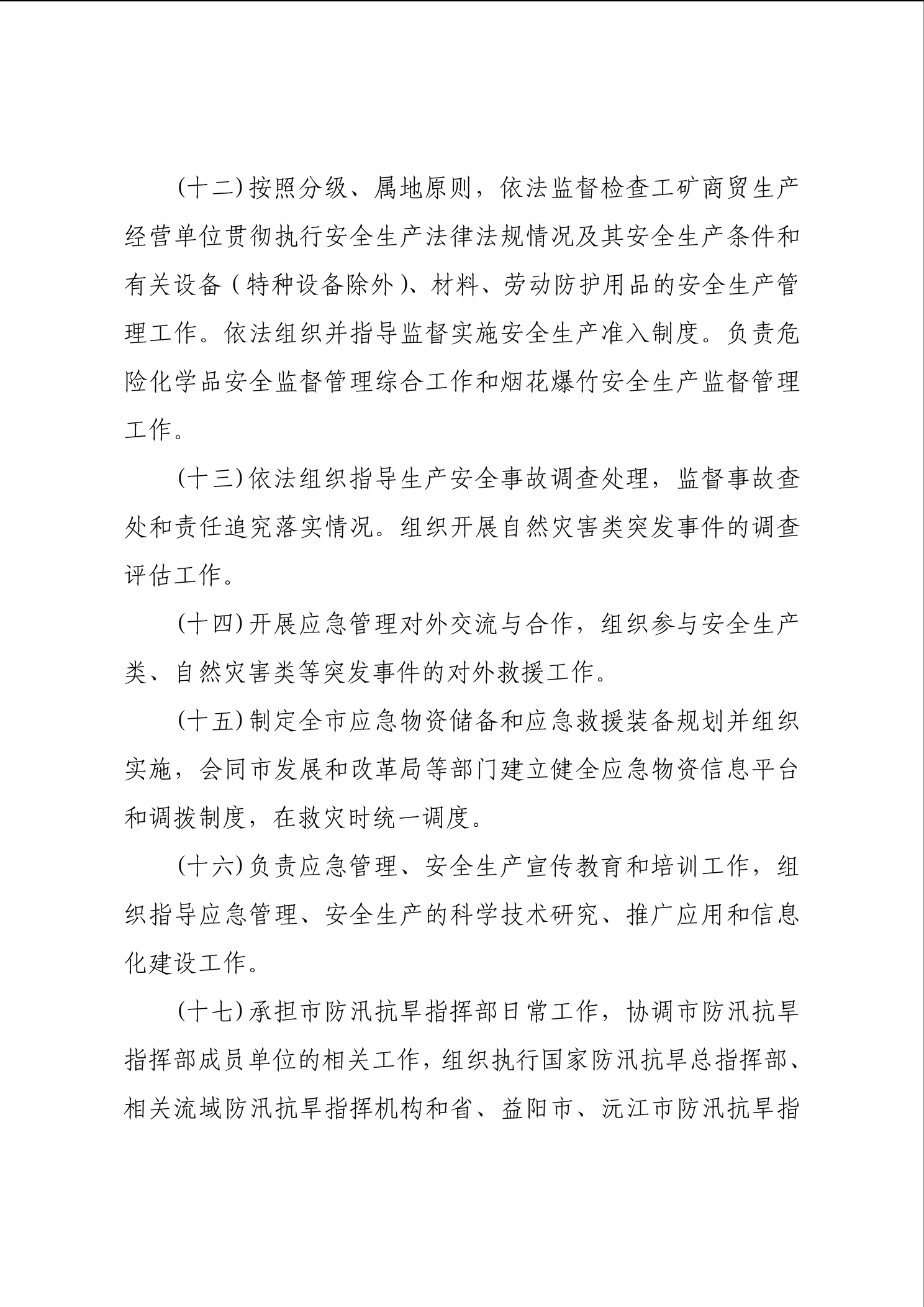
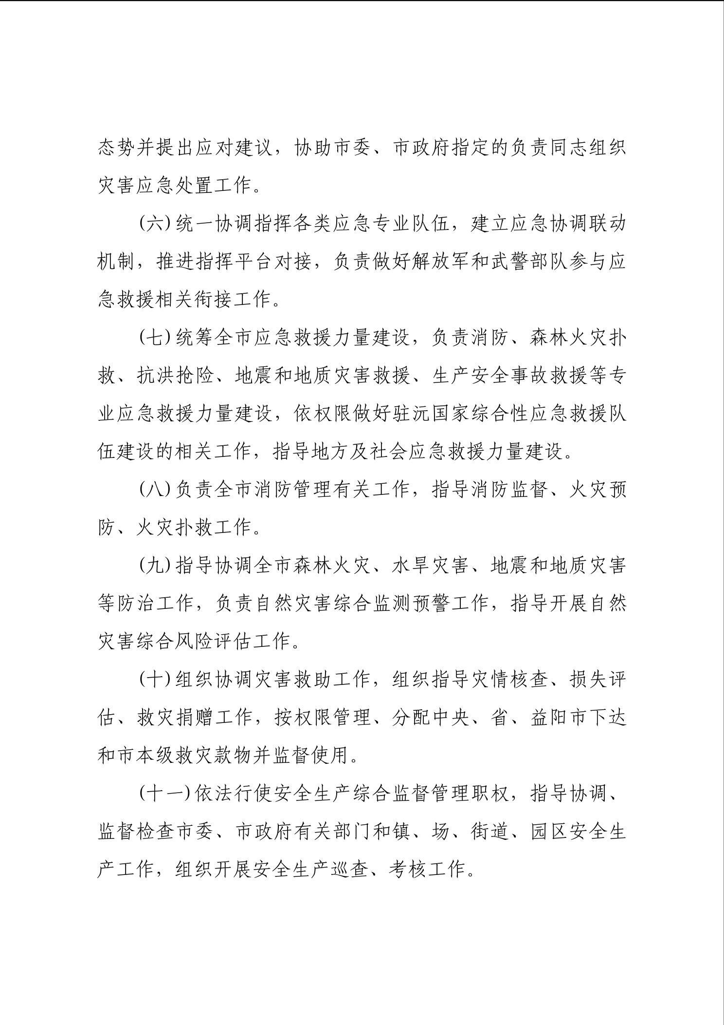
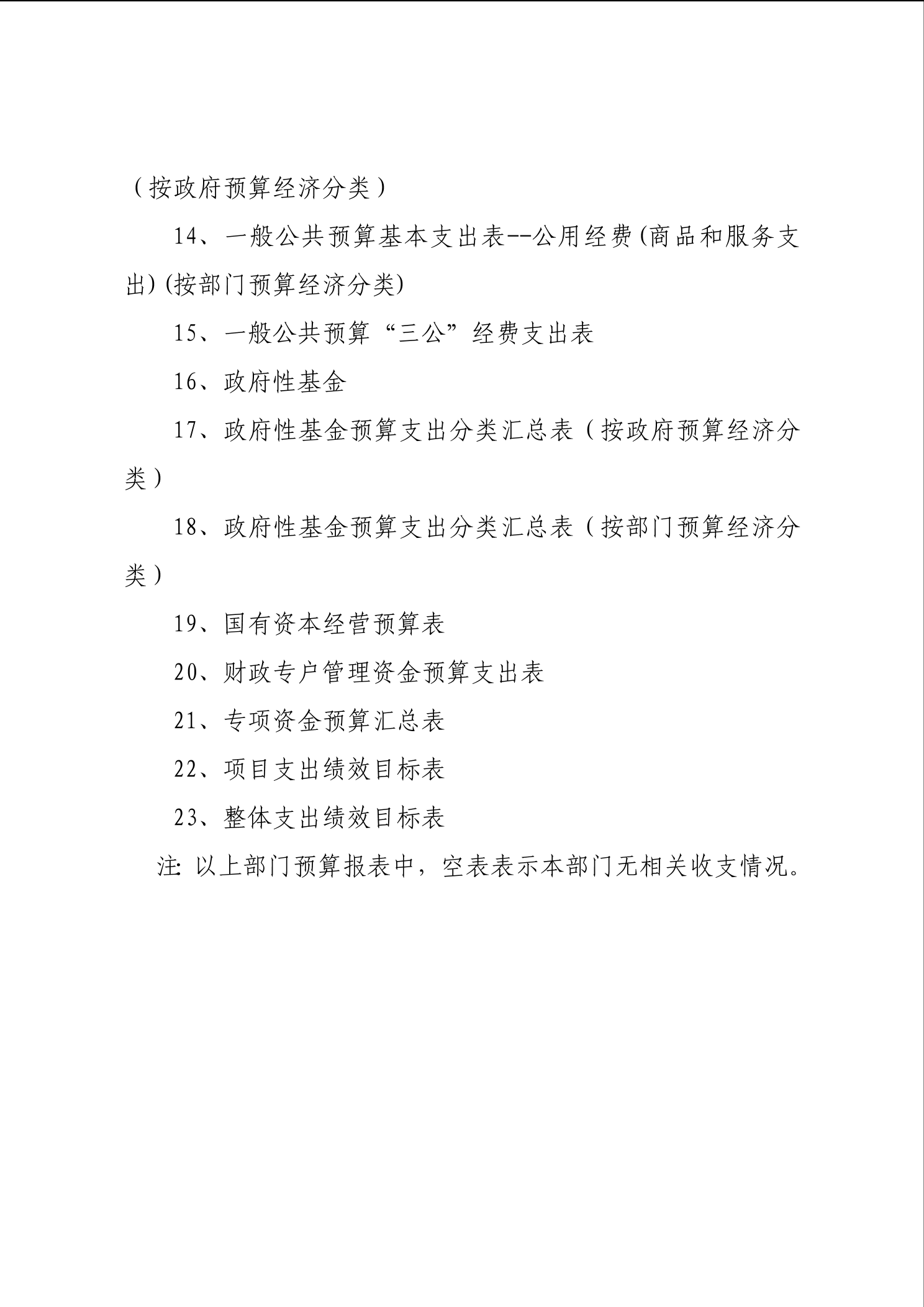
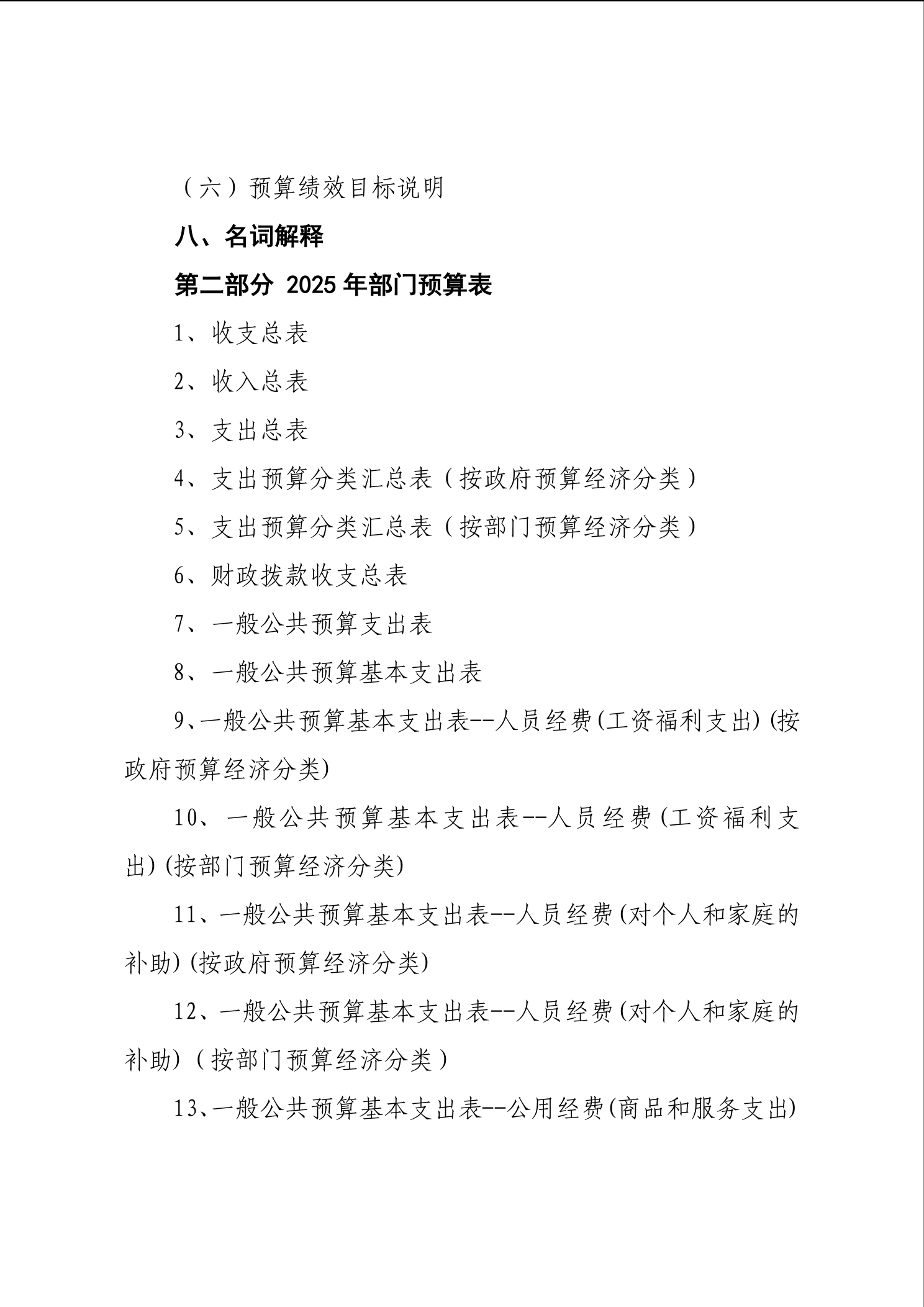
沅江市应急管理局2025年部门预算公开表

索 引 号:4309810018/2025-2080806 发布机构:沅江市应急管理局 发文日期:2025-07-04 信息类别:综合政务 公开范围:全部公开 公开方式:政府网站












































































扫一扫在手机打开当前页
【打印本页】
【关闭窗口】