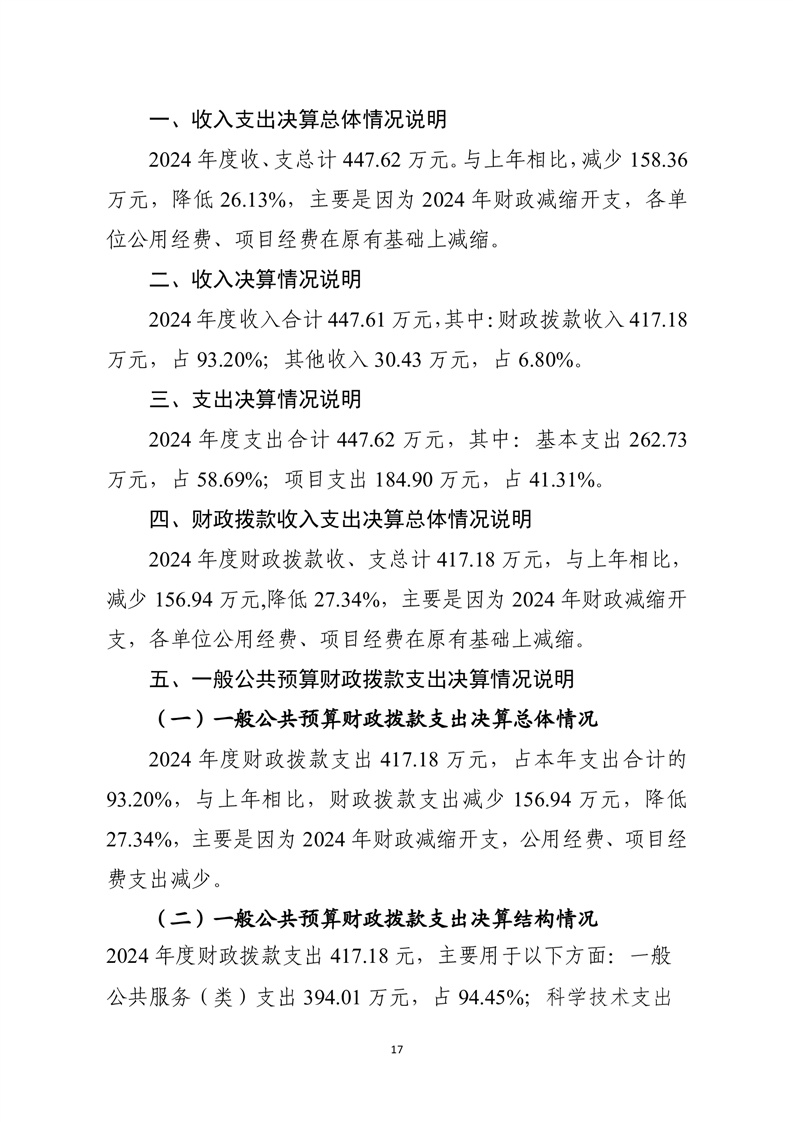
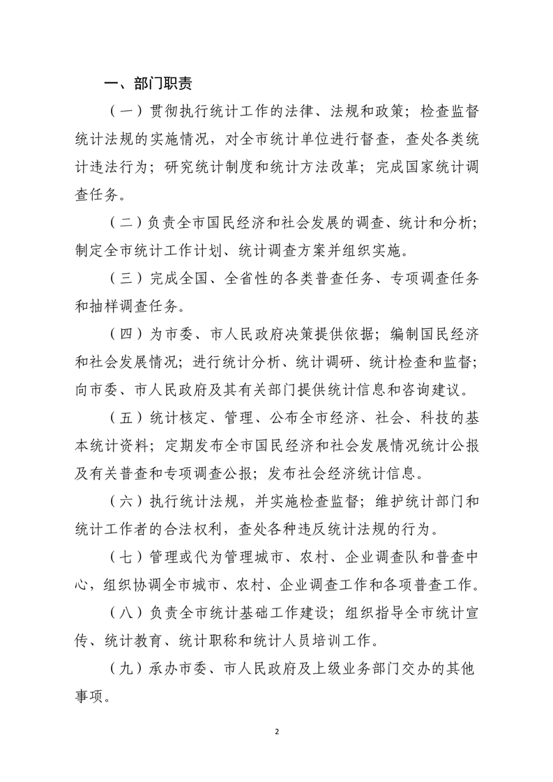
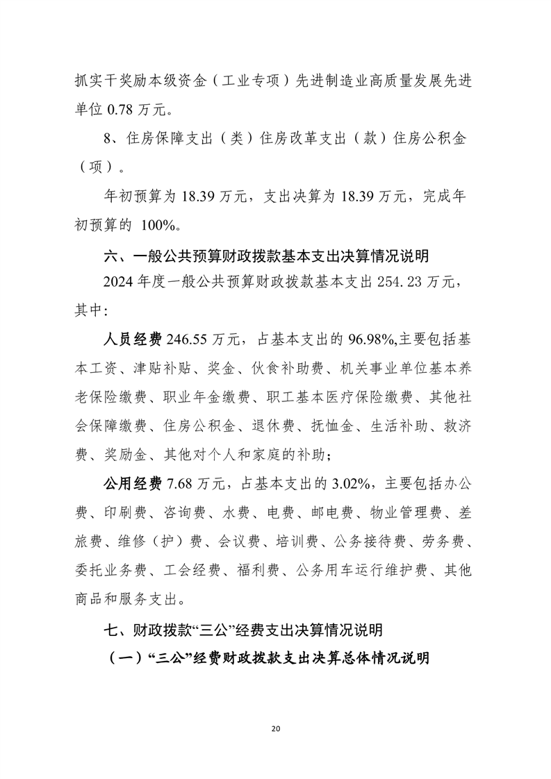
当前位置:
首页
>
政府信息公开平台
>
市政府工作部门
>
统计局
>
财政信息
沅江市统计局2024年度部门决算公开
索 引 号:4309810018/2025-2104834
发布机构:沅江市统计局
发文日期:2025-09-22
信息类别:综合政务
公开范围:全部公开
公开方式:政府网站
附件1:沅江市统计局2024年度决算公开报表.xlsx
附件2:沅江市统计局2024年度部门整体支出绩效自评报告.docx
附件3:沅江市统计局2024 年度部门整体支出绩效自评表.docx
附件4:沅江市统计局2024年度项目支出绩效自评表.docx
扫一扫在手机打开当前页
【打印本页】
【关闭窗口】