当前位置:
首页
>
政府信息公开平台
>
市政府工作部门
>
交通运输局
>
政策文件
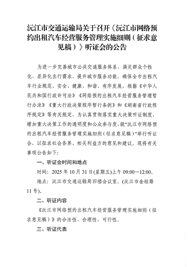
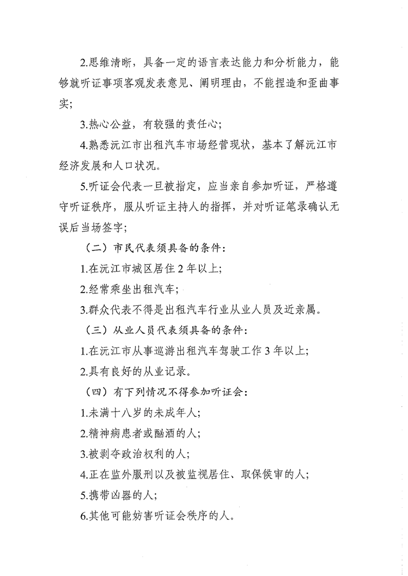
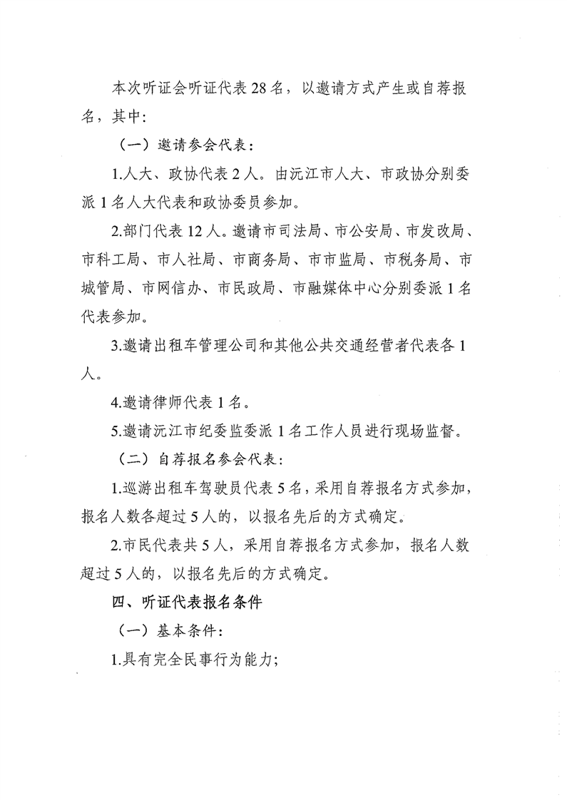
沅江市交通运输局关于召开《沅江市网络预约出租汽车经营服务管理实施细则(征求意见稿)》听证会的公告
索 引 号:4309810018/2025-2105066
发布机构:沅江市交通局
发文日期:2025-10-24
信息类别:综合政务
公开范围:全部公开
公开方式:政府网站
扫一扫在手机打开当前页
【打印本页】
【关闭窗口】